Announcement

Collapse
No announcement yet.

Announcement

Collapse
No announcement yet.

DBP2010

Collapse
X
 
  • Filter
  • Time
  • Show
Clear All
new posts

  • DBP2010

    Hi all iam using dbp 2010 pulse induction metal detector if any one can explain for me the sampling stage and the upper pcb the 3op amps and cd4066


    Thx for all

  • #2
    Originally posted by JAFAL View Post
    Hi all iam using dbp 2010 pulse induction metal detector if any one can explain for me the sampling stage and the upper pcb the 3op amps and cd4066


    Thx for all
    As long as you don't touch it and try to "improve" it...!
    Taking into account it is rather old design; it performs quite decent for standard PI.
    Just use it, don't try to change it.
    It is "timing" stage, adjusted for optimal performances.
    It's been published several times on these forums, you may use "search" option to find it.

    Comment


    • #3
      Hi man

      I have cloned the dbp 2010 about 24 years trademark of it sniffer xr71 I do like so much thats why iam looking for the timing explanation


      Regards

      Comment


      • #4
        Originally posted by JAFAL View Post
        Hi man

        I have cloned the dbp 2010 about 24 years trademark of it sniffer xr71 I do like so much thats why iam looking for the timing explanation


        Regards
        Ok.
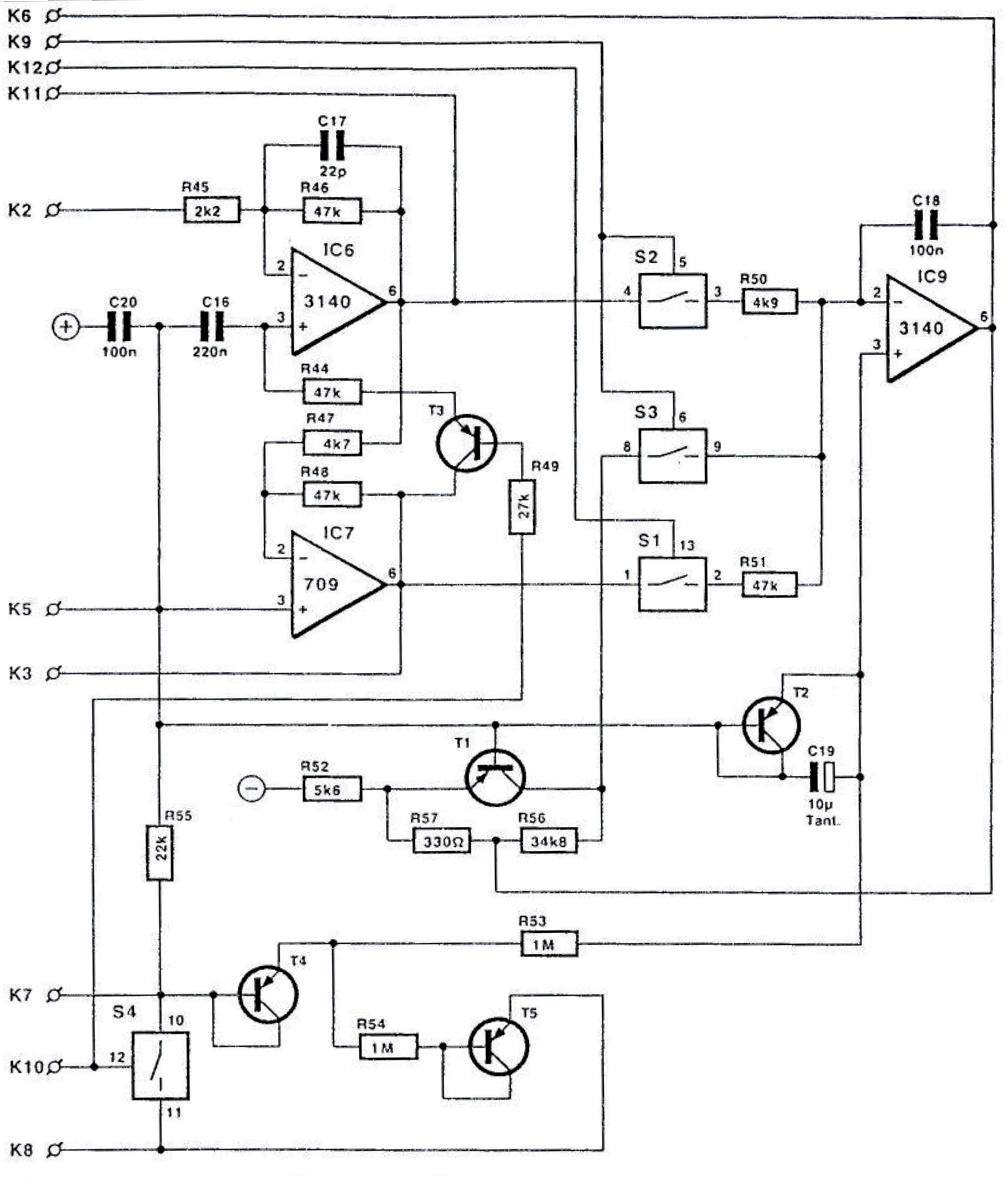
        To be more precise; it is actually a sort of "filter" configured as sample and hold, serves here for ground canceling.
        Portion of signal is capacitively evaluated and than stored, stored value is then compared with the received signal.
        I don't see what more there can be improved, without changing major concept.
        It's pretty straightforward circuit, easy to understand.
        Here is the schematic;
        Click image for larger version

Name:	dbp_platine.jpg
Views:	1
Size:	260.7 KB
ID:	343888

        Comment


        • #5
          On second thought...
          it can be improved further actually!
          It can be improved to act as sort of "automatic" option, to accumulate and average ground signal in some given time domain.
          But that's quite another story...

          Comment


          • #6
            all information you ll find in German book with an article on DBP 2010. i give you full-scale archive uploading
            http://depositfiles.com/files/11ijhy0hy

            Comment


            • #7
              ivconic

              Thanks for your response

              I do like to know what the transistors functining and whats the point that t4 and t5 conected as diodes

              Comment


              • #8
                Mr kt 315

                Thanks for your link and if you know an English copy of Rolf_Wilhelm book

                Regards

                Comment


                • #9
                  Originally posted by ivconic View Post
                  On second thought...
                  it can be improved further actually!
                  It can be improved to act as sort of "automatic" option, to accumulate and average ground signal in some given time domain.
                  But that's quite another story...
                  Thx

                  Comment


                  • #10
                    Originally posted by kt315 View Post
                    all information you ll find in German book with an article on DBP 2010. i give you full-scale archive uploading
                    http://depositfiles.com/files/11ijhy0hy

                    Thx

                    Comment


                    • #11
                      sorry, not have a possibility to translate from German. I am not English German speaking man.

                      Comment


                      • #12
                        Originally posted by JAFAL View Post
                        ivconic

                        Thanks for your response

                        I do like to know what the transistors functining and whats the point that t4 and t5 conected as diodes
                        Transistors connected in that way are often used to substitute high speed low leakage diodes.
                        I guess author hadn't proper diodes available at the time and therefore used transistors in such way.
                        Although i understand German; i can't find detailed explanation in original article about author's reasons.

                        Comment


                        • #13
                          15;209126]sorry, not have a possibility to translate from German. I am not English German speaking man.[/QUOTE]
                          Thanks any way

                          I do like your posts all over the forum

                          Comment


                          • #14
                            Click image for larger version

Name:	Rolf Wilhelm - Das Kompedium der Metalldetektoren-172.jpg
Views:	1
Size:	164.6 KB
ID:	343901

                            Hi ivconic

                            If you please translate this page to to me and what the signal Is ?

                            Is it dumping signal and if its whats the relationship between it and r37

                            On the schematic r37 is the sound output

                            Regards

                            Comment


                            • #15
                              Hi ivconic

                              Yes true the transistors acts as high switching diode and I think with respectable current

                              Comment

                              Working...
                              X