Announcement
Collapse
No announcement yet.
Announcement
Collapse
No announcement yet.
How to mod TGSL for salt?
Collapse
X
-
Generally it is not a real solution, but a quick fix. Problem with all classic IB is that they all share the All metal channel with GB. Only some have a dedicated All metal channel, say Cobra, but even that one expects normal soils.
Extending the GB phase range is only half job done.
Problem is with discrimination ranges that get rotated together with GB if All metal = GB. The result is that you get ferrous targets of the worst kind (rust) barge in as good targets if you rotate a GB/All metal combined channel. So in a process you'll end up with equivalent of a TR detector with no meaningful discrimination.
-
Mt Bandido runs fine on flats sand with a 6" coil. You can start on the dry sand and walk slowly into the surf with no adjustments. Will not work where conditions alter like around rocks gullies riffles.
Don't have a TGSL to try but might be worth trying on your beach with a small coil before modifying.
Not all beaches are created equal.
Comment
-
Yes. With a little tweaking.Originally posted by FatBob View PostWell I have an IGSL coming. Is there some way to include a salt channel using that bd?
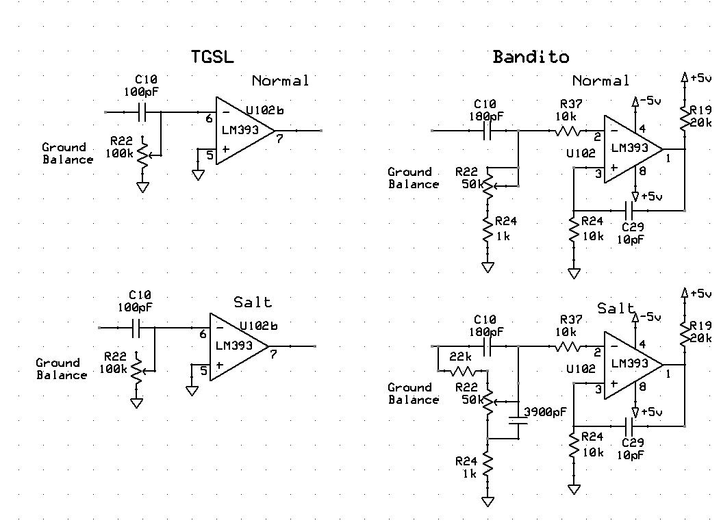
IGSL is built with 4 channels, but 2 of those are doing the very same job - GB. In my IGSL I ported the GB setting to both channels, so that I can adjust GB as needed, but I did not separate the channels in any other way.
Right now I have some other things to fix, so I can't spend too much time on anything else. But when I return to my IGSL, I'll use a single GB channel for both Fe and non-Fe, and I'll use a fixed all-metal channel for proper discrimination purposes.
There is another option for devices with only 2 channels: swapping the disc and GB channels. GB signal is used to produce audio in a way that GB channel voltage is supplied to audio modulator, but if response is not in a correct quadrant the comparators will not let it through. On normal soils GB is close to All metal reference, and usually there is a 100k resistor going from the last gain stage towards audio. Such audio is completely insensitive to ferrites in the soil due to the ground balancing effect, but it screams on wet salts.
If audio is picked from disc channel instead, it is reversed - it will not get triggered by salts.
Of course, it may need some experimenting.
Comment

Comment