Announcement
Collapse
No announcement yet.
Announcement
Collapse
No announcement yet.
Troubleshooting Chance PI
Collapse
X
-
-
```````````````````````````````````````````````Originally posted by baum7154 View PostBoris,
I would examine each component value and its proper orientation for diodes, transistors, electrolytic caps, ICs, and the switches. I would clean up any solder joints that are not smooth and shiny. I don't know if it would help if I posted closeup pictures of my working board component side and trace side for a little 'stare and compare' with yours. I'll try to get that done tomorrow.
Good luck,
Dan
Boris,
Have you had any luck with your board comparisons to the pictures provided? Please let me know if you have any questions.
Dan
Comment
-
Hello Boris
I just ordered the Chance PI circuit board from Silverdog along with the pre-programmed Atmega microcontroller. I was following this thread because there has been several revisions to this MD and I want to make sure I order the correct components. My questions is, did you ever find out why your unit was not functioning? If you could post your results, it would be helpful to others.
Thanks in advance!
Hector
Comment
-
Update- No progress I'm afraid
Gentlemen,
I'm afraid I didn't get much further with this. I had a car problem and a sick mother problem (both of which are much better now).
Anyway, I will try to have another go once I get some time. If I get any results I will definitely post them on here. In the mean time I am trying to finish a Minipulse Plus project.
Dan, your coil advice came in handy as my 'prototype' basket coil is being used to test the MPP project. Did you find any gold with your Chance unit?
Hector, did you build the Chance PI successfully or run into any problems?
Cheers, Boris
Comment
-
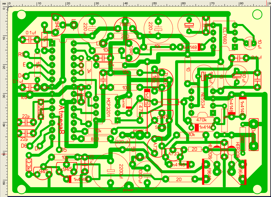
I think that already I have the programmed well chip. Now I want to verify the voltage in points of check. Can someone indicate me that points of the circuit to look? In the pin 15 of the screen come 11,7v and it does not seem to me to be normal. I am using this pcb.
It seems that there is an error in the pin + LED, this pin has to have 5v and however it reaches 11.7v, I think the screen can be damaged.Attached Files
Comment
-
Original concept of ChancePI is back
Just replace CPU onto ATmega328 and use this firmware.
https://chomikuj.pl/dantech/2nd+Chan...hive)
Comment

Comment