Originally posted by green
View Post
Announcement
Collapse
No announcement yet.
Announcement
Collapse
No announcement yet.
PI limit to early sampling
Collapse
X
-
Yes. The EF sample should be close to ground when looking at a signal input, in putting a step command to check response. Maybe for noise cancelling both inputs should have gone to the noise signal. I'll try with both to noise to see if different. ThanksOriginally posted by moodz View PostIn all your ccts S2 is sampling a grounded resistor .... is that your intent ???
Comment
-
Added inverter between the noise signal and the EF input. Analysis time increased from 52sec to 10000 seconds. Any idea why? Peak noise level about the same. Included a step analysis.Originally posted by green View PostYes. The EF sample should be close to ground when looking at a signal input, in putting a step command to check response. Maybe for noise cancelling both inputs should have gone to the noise signal. I'll try with both to noise to see if different. ThanksAttached Files
Comment
-
Originally posted by Ferric Toes View PostHi Moodz,
You got me thinking about these old circuits. Yes, I think I can see how a few tweeks might help with the ferrite problem. Also the wet sand problem on a beach?
.
Eric.
After the "tweak" the results are dramatic ... below is integrator output with target swinging across coil at 10 Hz .... the blue trace is without the tweak and the green trace is with. This is a very weak target and cannot be resolved before the tweak is applied. ;-)
Comment
-
...here is the noise problem ... resistor noise / noise from coil / noise from EMI / mag fields etc.Originally posted by moodz View PostAfter the "tweak" the results are dramatic ... below is integrator output with target swinging across coil at 10 Hz .... the blue trace is without the tweak and the green trace is with. This is a very weak target and cannot be resolved before the tweak is applied. ;-)
[ATTACH]38126[/ATTACH]
Comment
-
Care to share the tweak?Originally posted by moodz View PostAfter the "tweak" the results are dramatic ... below is integrator output with target swinging across coil at 10 Hz .... the blue trace is without the tweak and the green trace is with. This is a very weak target and cannot be resolved before the tweak is applied. ;-)
[ATTACH]38126[/ATTACH]
Comment
-
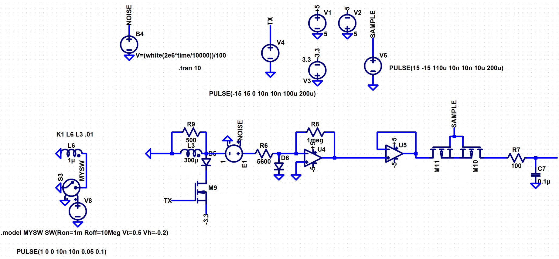
Tried to build the BASIC.png circuit(reply #125) in LT spice. I'm a novice with spice and trying to learn. First the coil volts didn't look right until I picked a new nmos for M9(STP8NM60) and a new diode for D5(MUR460). When does it make sense to use generic over actual components? Using generic op amps in my noise circuits above speed the analysis. Could they have a negative effect on the analysis?Originally posted by moodz View Post...here is the noise problem ... resistor noise / noise from coil / noise from EMI / mag fields etc.
[ATTACH]38127[/ATTACH]
Comment
-
You can use the "universal opamp2" and set the parameters (Vos, GBW, Slew, Rin) in accordance with the data sheet for the opamp you wish to use. And yes, it will make a difference in the analysis.Originally posted by green View PostTried to build the BASIC.png circuit(reply #125) in LT spice. I'm a novice with spice and trying to learn. First the coil volts didn't look right until I picked a new nmos for M9(STP8NM60) and a new diode for D5(MUR460). When does it make sense to use generic over actual components? Using generic op amps in my noise circuits above speed the analysis. Could they have a negative effect on the analysis?
Comment
-
Using generic components from the library is fine ... to demonstrate fundamental principles of operation. For more "real world results" custom libraries are nice ... however I usually build an actual circuit having verified the fundamental operation in ltspice.Originally posted by green View PostTried to build the BASIC.png circuit(reply #125) in LT spice. I'm a novice with spice and trying to learn. First the coil volts didn't look right until I picked a new nmos for M9(STP8NM60) and a new diode for D5(MUR460). When does it make sense to use generic over actual components? Using generic op amps in my noise circuits above speed the analysis. Could they have a negative effect on the analysis?
Attached is the ltspice file using generic components.
BA002.rar
Comment
-
Hi Eric .. the file is an ltspice .asc file ... for simulation ... its not a graphic.Originally posted by Ferric Toes View PostI don't have Spice. Do I need it to view unpacked files.
Eric.
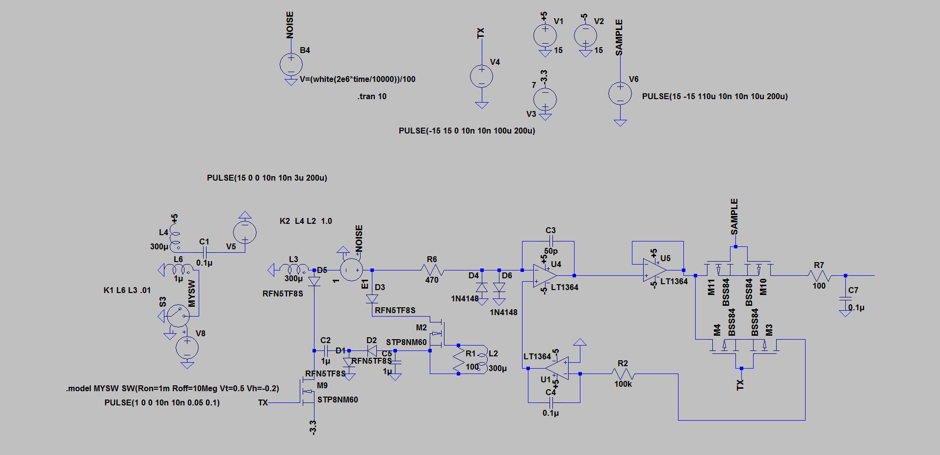
Here is the graphic below ... its a slightly more accurate version than the simulation above. ( the TX circuit has been changed to an inverting voltage loop )
A target inductance is coupled to the detection coil at a rate of 10 hertz.
Power is recycled into the TX pulse from a inverting flyback voltage converter so that TX current is kept high at TX ON.
The RX uses a fast integrator as the first amplifier and damping system in conjunction with a 470 ohm resistor / diode.
A sample is taken for the RX period ( may varied ) and fed back into the first opamp ... effectively the noise voltage E1 now is demodulated and subtracted from the input signal cancelling the noise but not targets :-)
It has been tested for real and the results are unreal. :-)
The sim file is also attached .. rename from moodz.asc.txt to moodz.asc to use in ltspice.
Comment

Comment