Announcement
Collapse
No announcement yet.
Announcement
Collapse
No announcement yet.
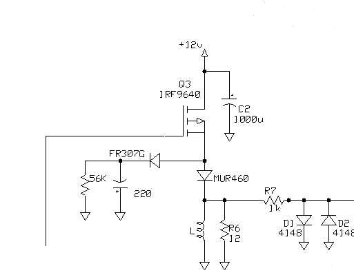
SURF PI SNUBBER SCHEMATIC QUESTION
Collapse
X
-
I dont think so, you want the diode to knock out the FLYBACK pulse which is the opposite direction to the point of connections. What I mean by this is if the point voltage RISES with switch on then is will go the OPPOSITE way on switch off so the diode should snub that pulse. At least that is the way I has it on my SM PI and it works brilliantly. I will look this weekend if I remember and get back to you.

Comment