Hi all
i post a new thread from "schematic malysh" don t know if i can!!
the last reply was from "toros" trying to help me in this thread (schematics forum)
i need help .
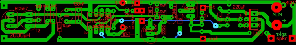
i make 5 different pcb of malysh pinpointer from the scheme and only one works!!!!( the grey pcb (3)
i ve made one long pcb to fit in 20mm water pipe with 12v A23 battery (it could be cool if it works but......)
i ve made an other that looks like a little to the propointer well known (last of ) with 9v battery but again don t work!!!!!
i dont know where is my mistake in routing,i ve flashed the pic with new firmware like toros advise me but nothing better (however the grey pcb works with this new firmware)
if someone could help me like toros made ,i ve made some metal detector and now i just need a handy pinpointer
if someone is interested by enclosure 3d files or pcb layout when it ll be working, i will give him gladly.
thanks
i post a new thread from "schematic malysh" don t know if i can!!
the last reply was from "toros" trying to help me in this thread (schematics forum)
i need help .
i make 5 different pcb of malysh pinpointer from the scheme and only one works!!!!( the grey pcb (3)
i ve made one long pcb to fit in 20mm water pipe with 12v A23 battery (it could be cool if it works but......)
i ve made an other that looks like a little to the propointer well known (last of ) with 9v battery but again don t work!!!!!
i dont know where is my mistake in routing,i ve flashed the pic with new firmware like toros advise me but nothing better (however the grey pcb works with this new firmware)
if someone could help me like toros made ,i ve made some metal detector and now i just need a handy pinpointer
if someone is interested by enclosure 3d files or pcb layout when it ll be working, i will give him gladly.
thanks



so it was deaf and blind.
Comment