I have been working on a circuit and have researched many of the existing stuff that floats around but have a question regarding switches in the TX section.
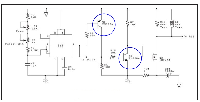
Example in pic below in the TX portion, this particular one is from the hammerhead although I see many using this approach.
*What is the purpose of using 2 switches after the oscillator output and before the mosfet?
Can these be eliminated and directly pulse the mosfet from the oscillator and if not why?
TX section switches circled

Thanks in advance for your replies
Geo
Example in pic below in the TX portion, this particular one is from the hammerhead although I see many using this approach.
*What is the purpose of using 2 switches after the oscillator output and before the mosfet?
Can these be eliminated and directly pulse the mosfet from the oscillator and if not why?
TX section switches circled
Thanks in advance for your replies
Geo

Comment