Hi all. Noob here, would be great if someone could indulge my impatience. The answers to my questions can probably be painstakingly gleaned from the forums, but I am working full time and have had the bright idea of benefitting from beachgoers misfortune over Xmas. I've decided on the surf PI 1.2 as the most practical route and have been poring over images trying to read the exact IC codes of the parts.
So far, I have chosen:
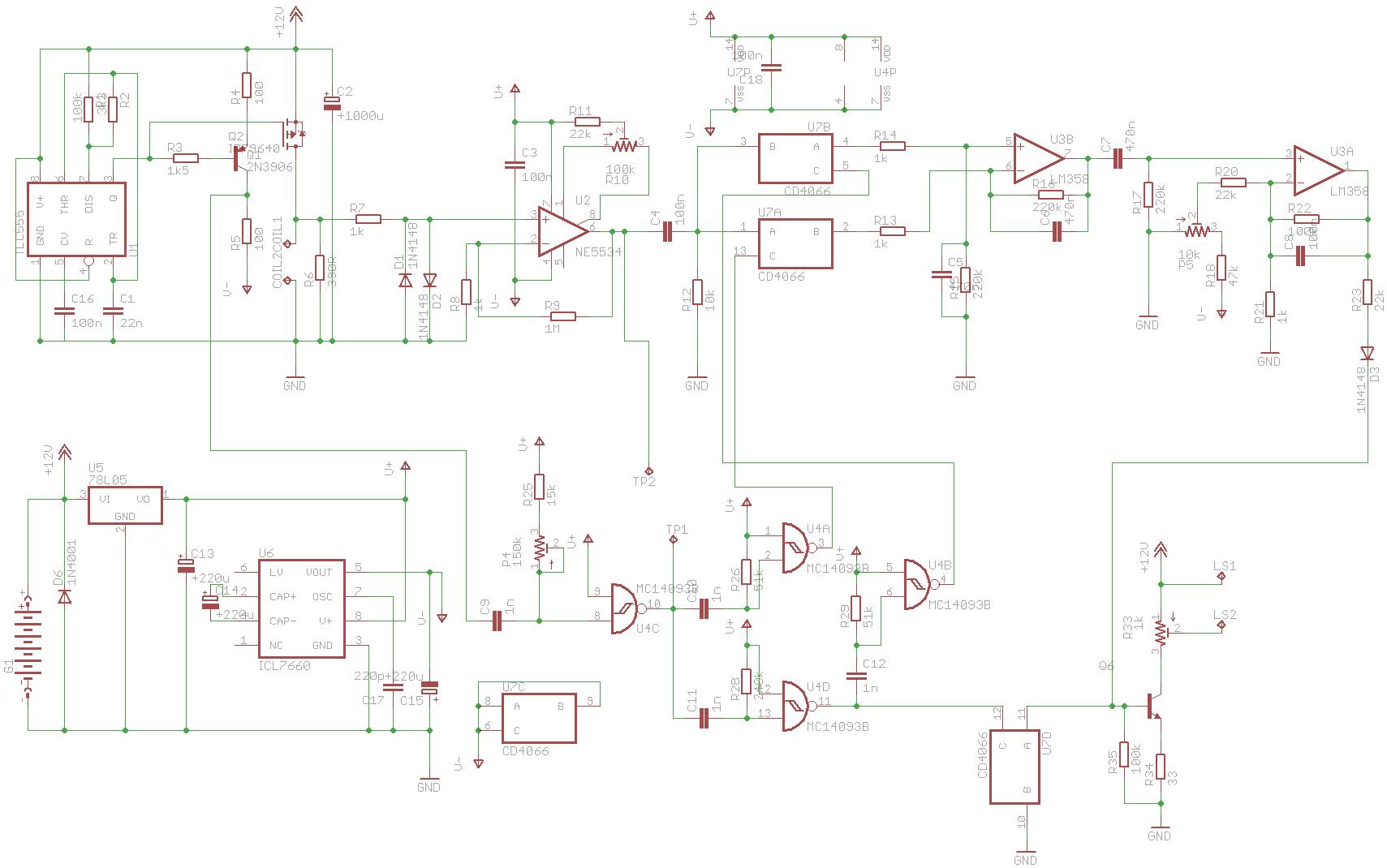
NE5534P
CD4093BE
CD4066BE
LM358NG (ON Semi)
The parts worrying me are:
NE555D as the kit seems to have TLC55CP. is the NE OK?
ICL7660. Intersil is very expensive. Kit has TC7660S with 1-12V out. I can get the 1-10V C version through hole, or the S version as SMD. Will either do?
Are the precise variants of these ICs critical, or will any IC of the same base code (ie 4066) do?
Only other parts bugging me are the caps. I can't identify the kit poly caps, so will any caps with correct dielectric type, capacitance and voltage do? Any of the eletrolytics need to be low esr?
I know there were some errors in the original PCB, R18 if I recall. Is there a corrected PCB layout on this site somewhere?
I know that is a lot of questions, but would be really appreciative if someone could help me out.
So far, I have chosen:
NE5534P
CD4093BE
CD4066BE
LM358NG (ON Semi)
The parts worrying me are:
NE555D as the kit seems to have TLC55CP. is the NE OK?
ICL7660. Intersil is very expensive. Kit has TC7660S with 1-12V out. I can get the 1-10V C version through hole, or the S version as SMD. Will either do?
Are the precise variants of these ICs critical, or will any IC of the same base code (ie 4066) do?
Only other parts bugging me are the caps. I can't identify the kit poly caps, so will any caps with correct dielectric type, capacitance and voltage do? Any of the eletrolytics need to be low esr?
I know there were some errors in the original PCB, R18 if I recall. Is there a corrected PCB layout on this site somewhere?
I know that is a lot of questions, but would be really appreciative if someone could help me out.

Comment