After building several analog metal detectors, now I want to play with direct sampling on the op-amp's output, but there is some nasty noise, or even combination from two or more noises. I can not find the source of it. What do you think?
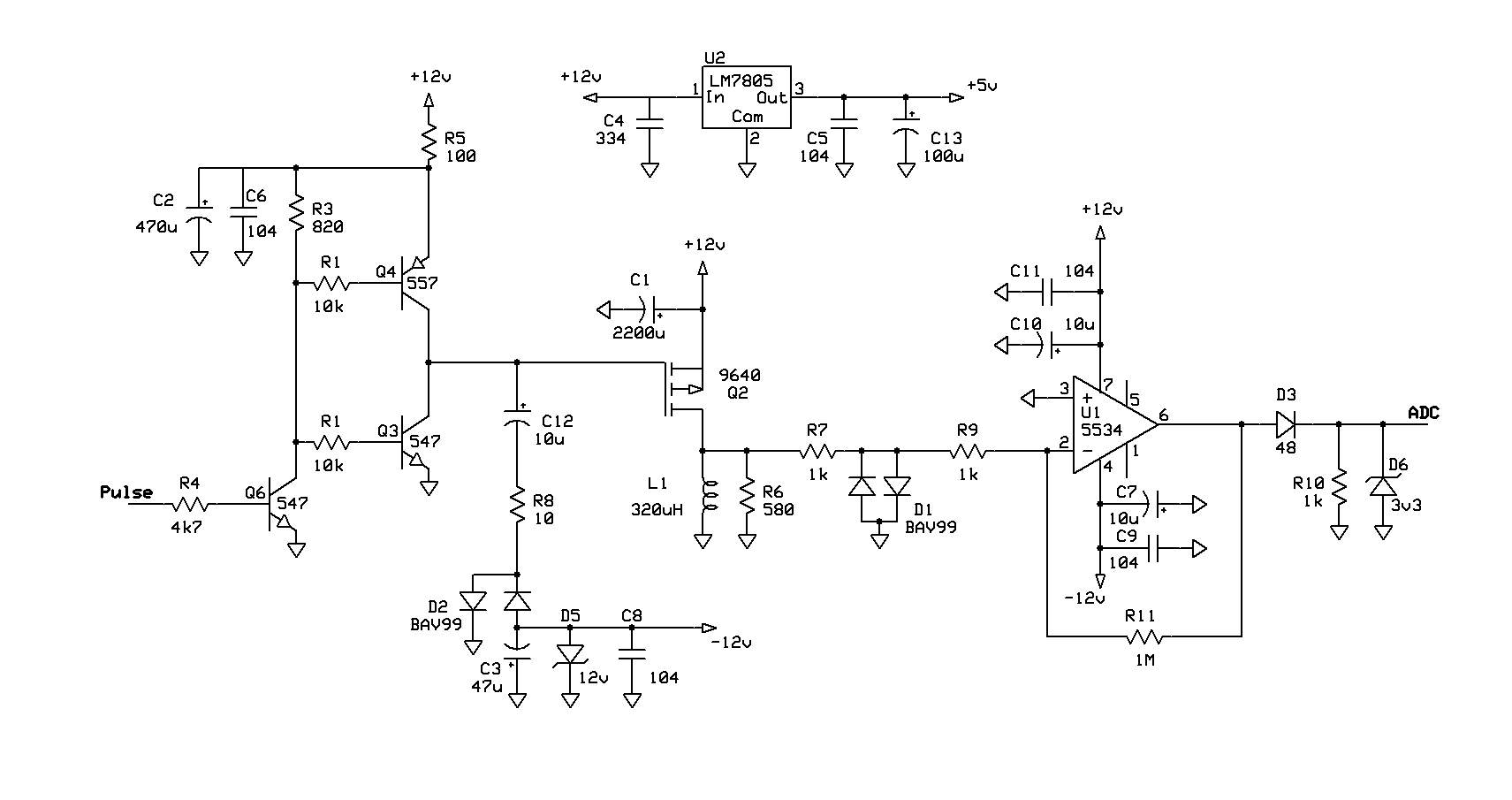
Scheme
On the op-amp's input
At the op-amp's output ZOOMED
After D6
The ADC was not connected during the capture.
Tried with Maple Mini, Arduino, Atmega8 and still the same noise, so the noise is not from the MC. The optimal damping resistor is 320ohms.
The power is from 12V lead acid battery.
Scheme
On the op-amp's input
At the op-amp's output ZOOMED
After D6
The ADC was not connected during the capture.
Tried with Maple Mini, Arduino, Atmega8 and still the same noise, so the noise is not from the MC. The optimal damping resistor is 320ohms.
The power is from 12V lead acid battery.


Comment