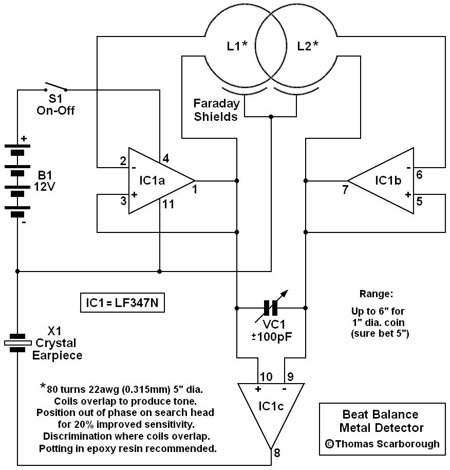
hi all, i have built and been playing around with a beat balance circuit(t.scarborough), with a view to building a pointer using this method, the basic detector works well but i'm a bit stumped how to wind the coils.
the basic circuit uses two mono coils overlapping like I B but only in the sense that it makes the detector "beat", the fine tuning that IB coils must have is not required here, only enough overlap to make the circuit heterodyne, how can i make small ferrite pointer coils that overlap?
how are IB pinpointer coils wired?, any help would be welcomed.#
i know IB pointer coils wont work off the bat but they may help me understand how overlap is achieved.
thanks,
aly.
the basic circuit uses two mono coils overlapping like I B but only in the sense that it makes the detector "beat", the fine tuning that IB coils must have is not required here, only enough overlap to make the circuit heterodyne, how can i make small ferrite pointer coils that overlap?
how are IB pinpointer coils wired?, any help would be welcomed.#
i know IB pointer coils wont work off the bat but they may help me understand how overlap is achieved.
thanks,
aly.

Comment