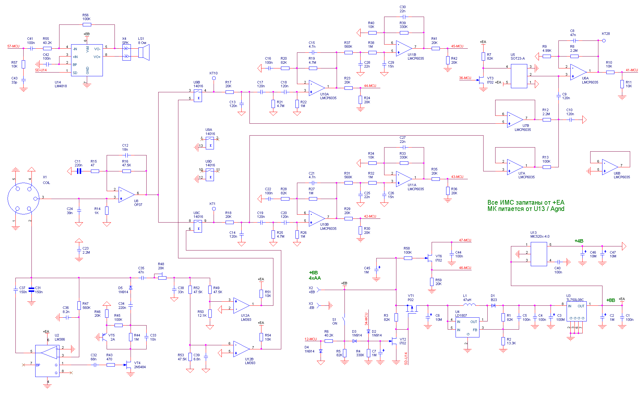
Hello has anyone got a schematic drawing for a Garrett 250 pcb as we have taken in a couple as part exchanges recently and they are not working correctly so looking for a bit of help if possible. Many thanks Ian
Announcement
Collapse
No announcement yet.
Announcement
Collapse
No announcement yet.
Garrett Ace 250
Collapse
X
-
http://metaldetectingforum.com/showthread.php?t=42195Originally posted by Skeggydetector View PostHello has anyone got a schematic drawing for a Garrett 250 pcb as we have taken in a couple as part exchanges recently and they are not working correctly so looking for a bit of help if possible. Many thanks Ian
-
[QUOTE = CDI; 233253]
http://m.ebay.com/itm/5-New-Aviation-Plug-5-Pin-16mm-GX16-5-Male-and-Female-Panel-Metal- Разъем- / 110976270366 [/ QUOTE]
Thanks, it's standard - it's short if you solder it in the board. And it's fixing inside the case, but it is necessary from the outside.
He does not fit.
Comment

Comment