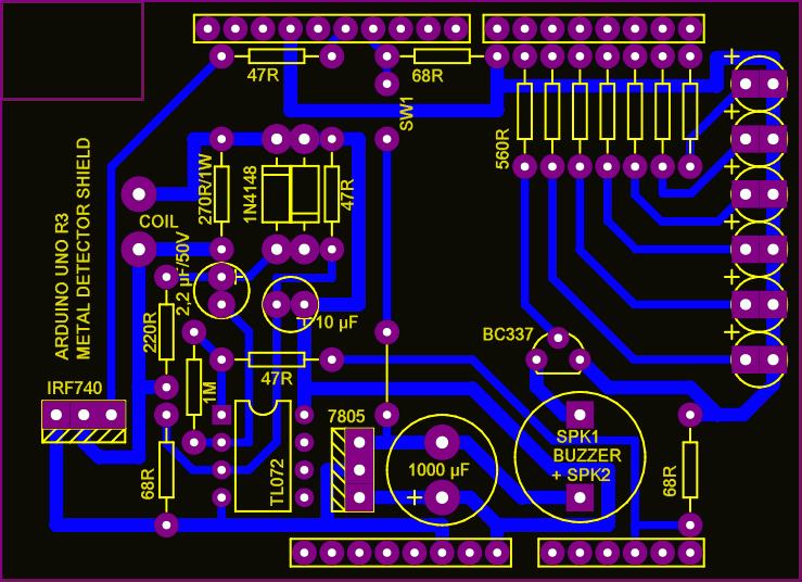
I just did the drawing:
Http://forklg.ru/viewtopic.php?f=98&t=1098
Does anyone please check which programming to use or do other programming?
I understand little Arduino.
In the Russian forum confusion which program to use.
Russian language very difficult even with translator.
Gerber Files:
Https://drive.google.com/file/d/0B4e...ew?usp=sharing
Thank you.



Http://forklg.ru/viewtopic.php?f=98&t=1098
Does anyone please check which programming to use or do other programming?
I understand little Arduino.
In the Russian forum confusion which program to use.
Russian language very difficult even with translator.
Gerber Files:
Https://drive.google.com/file/d/0B4e...ew?usp=sharing
Thank you.


...
...)
Comment