I wonder what are the minimum requirements with regards to resolution for an ADC for a VLF detector? I see some successful projects like the Mole or QuasarARM using a 12-bit ADC which have a rather low SNR, while other commercial machines use 16-18bits, so I'm wondering what is the practical minimum?
Announcement
Collapse
No announcement yet.
Announcement
Collapse
No announcement yet.
VLF ADC minimum requirements
Collapse
X
-
Depends on the design of the analog circuitry and what noise floor you can achieve going into the ADC. If you've done things right, then 15-16 ENOBs is a number I would shoot for. But decent designs can be (and have been) done with less.
-
That's what I was thinking too, but how come that detectors like the Mole achieve a good performance with the MCU's built-in 12-bit ADC, which maybe has 10.5 ENOBs. The analog front-end is just a general purpose opampOriginally posted by Carl-NC View PostDepends on the design of the analog circuitry and what noise floor you can achieve going into the ADC. If you've done things right, then 15-16 ENOBs is a number I would shoot for. But decent designs can be (and have been) done with less.
Oversampling might add 2bits...
Attached Files
Comment
-
Two factors worth considering are:
* How well can you null your search-coil?
* How strong is your Ground signal?
Commercial machines with 19-bit resolution can cope with strong ground, and search-coils that are well-balanced, but not meticulously-so, and have overhead to allow for coil nulls to drift over time.
A home-brew coil, or a commercial one, can be fine-tuned to improve the null, permitting higher gains.
Low bit-count machines often have compression circuitry, which allows higher gain and good sensitivity in mild ground, but still permits reasonable performance when the ground gets tougher.
Comment
-
Do you mean automatic gain control (AGC) with compression? Maybe that's what the DAC output in the opamp's feedback path is for...Originally posted by Skippy View PostTwo factors worth considering are:
Low bit-count machines often have compression circuitry, which allows higher gain and good sensitivity in mild ground, but still permits reasonable performance when the ground gets tougher.
Comment
-
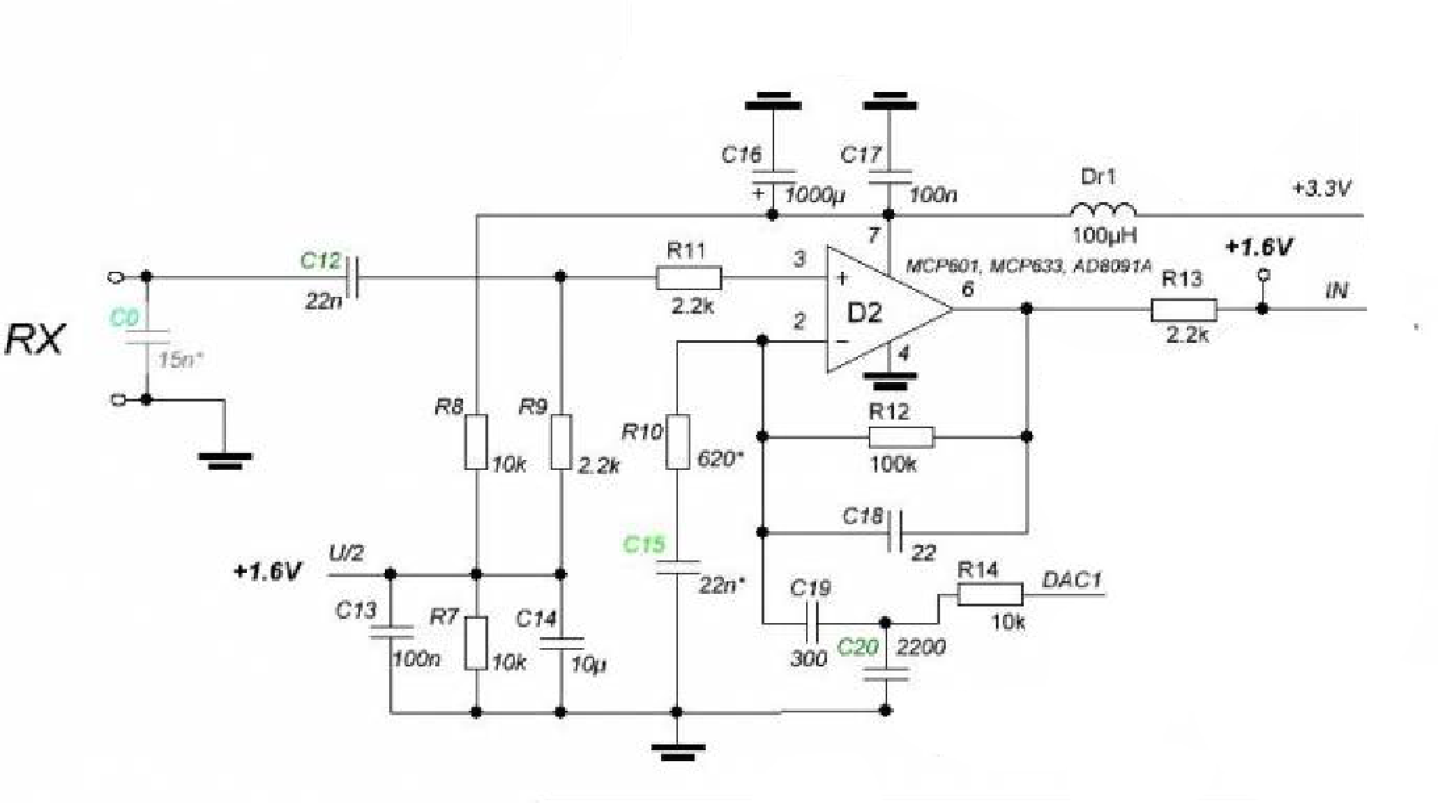
Dunno, I'm not very familiar with the Mole, but it appears to be direct sampling. Ergo, decent performance with only 12 bits is quite good. I expect it would have to have over sampling. Also, DAC1 can't be for offset because it's AC coupled, more likely to be dithering.Originally posted by sled View PostThat's what I was thinking too, but how come that detectors like the Mole achieve a good performance with the MCU's built-in 12-bit ADC, which maybe has 10.5 ENOBs. The analog front-end is just a general purpose opamp
Oversampling might add 2bits...
Comment
-
"Do you mean automatic gain control (AGC) with compression?"
I was thinking of non-linear amplifiers, with multiple feedback networks. Usually with diodes bringing in lower feedback resistor values as op-amp output level increases.
The use of DAC's or micro-controlled analogue-switches, or digital pots, etc is also a good way of making automatic adjustments to gain (or offsets). The Makro Racer circuit has been discussed on here, that has a wide range of gain adjustment to suit conditions. That may be one of the reasons they work OK on wet salt beaches, where normally a 13KHz single-freq 'land machine' would struggle.
I was wondering what that Mole circuit used the DAC control for, too. The 300pF cap tells me it's coupling a small signal into the amplifier, so it's likely Pseudo-random noise injection, used in conjunction with mathematical averaging in the CPU.
Comment
-
I'm sure it's used for dithering in combination with oversampling... The RC low pass filter in front of it has a cut-off frequency of ~7.2kHz. I wonder why they're injecting the noise into the feedback of the opamp instead of mixing it directly with the output signal, any idea?Originally posted by Skippy View Post"Do you mean automatic gain control (AGC) with compression?"
I was thinking of non-linear amplifiers, with multiple feedback networks. Usually with diodes bringing in lower feedback resistor values as op-amp output level increases.
The use of DAC's or micro-controlled analogue-switches, or digital pots, etc is also a good way of making automatic adjustments to gain (or offsets). The Makro Racer circuit has been discussed on here, that has a wide range of gain adjustment to suit conditions. That may be one of the reasons they work OK on wet salt beaches, where normally a 13KHz single-freq 'land machine' would struggle.
I was wondering what that Mole circuit used the DAC control for, too. The 300pF cap tells me it's coupling a small signal into the amplifier, so it's likely Pseudo-random noise injection, used in conjunction with mathematical averaging in the CPU.
Comment

Comment