Hello,
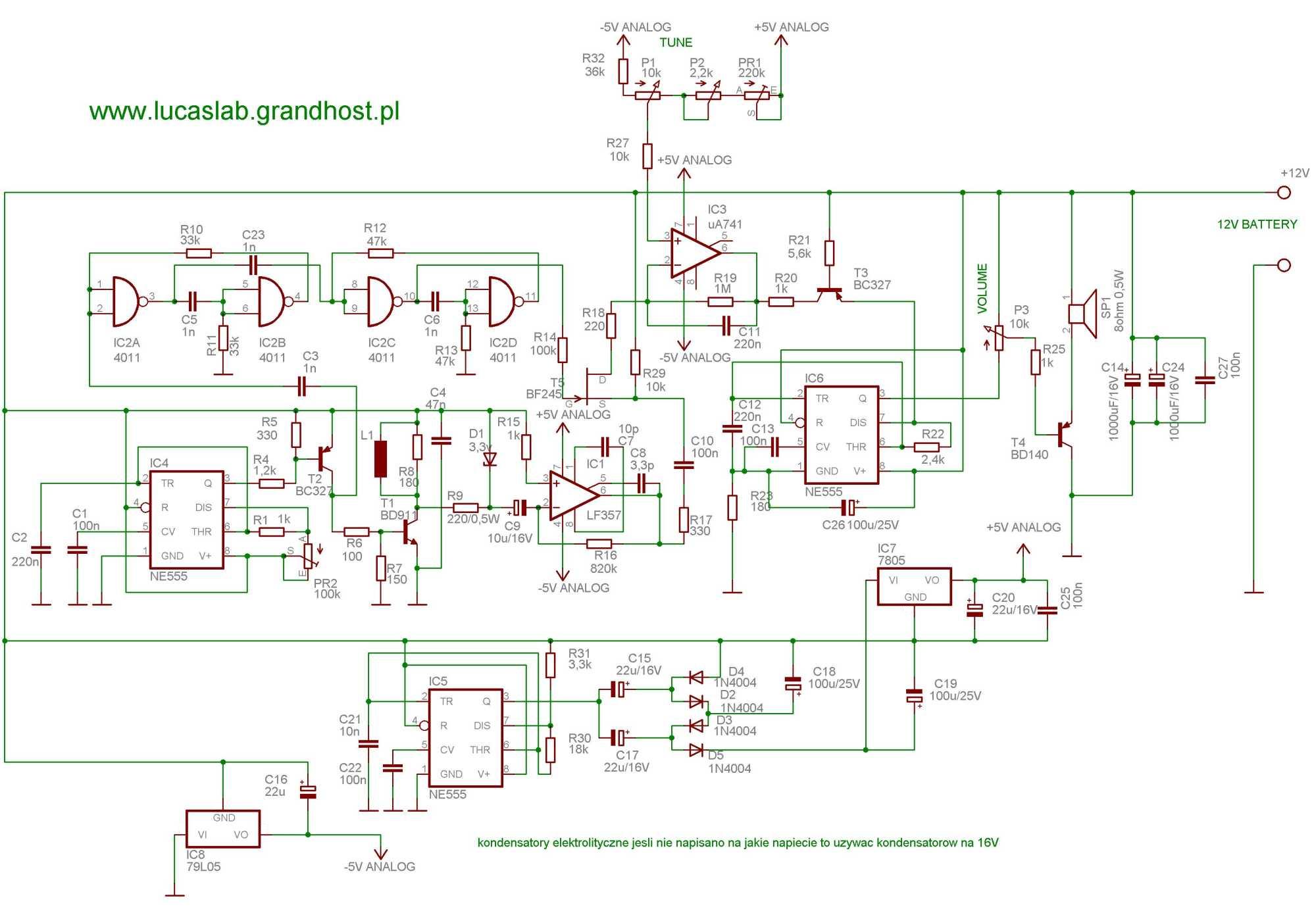
Recently i get this detector pcb board does someone recognized it? Its a from a homemade PI detector.
Im looking for info about it, componentslist, pcb layout, schamiatic.
best regards
Stefan


Bigger size images:
https://ibb.co/cpzWYa
https://ibb.co/fT8fRv
Recently i get this detector pcb board does someone recognized it? Its a from a homemade PI detector.
Im looking for info about it, componentslist, pcb layout, schamiatic.
best regards
Stefan
Bigger size images:
https://ibb.co/cpzWYa
https://ibb.co/fT8fRv

Comment