Announcement
Collapse
No announcement yet.
Announcement
Collapse
No announcement yet.
surf pi 1.2 longboard problem
Collapse
X
-
hello,
Did you saw this thread?
http://www.geotech1.com/forums/showt...f-PI-1-2-issue
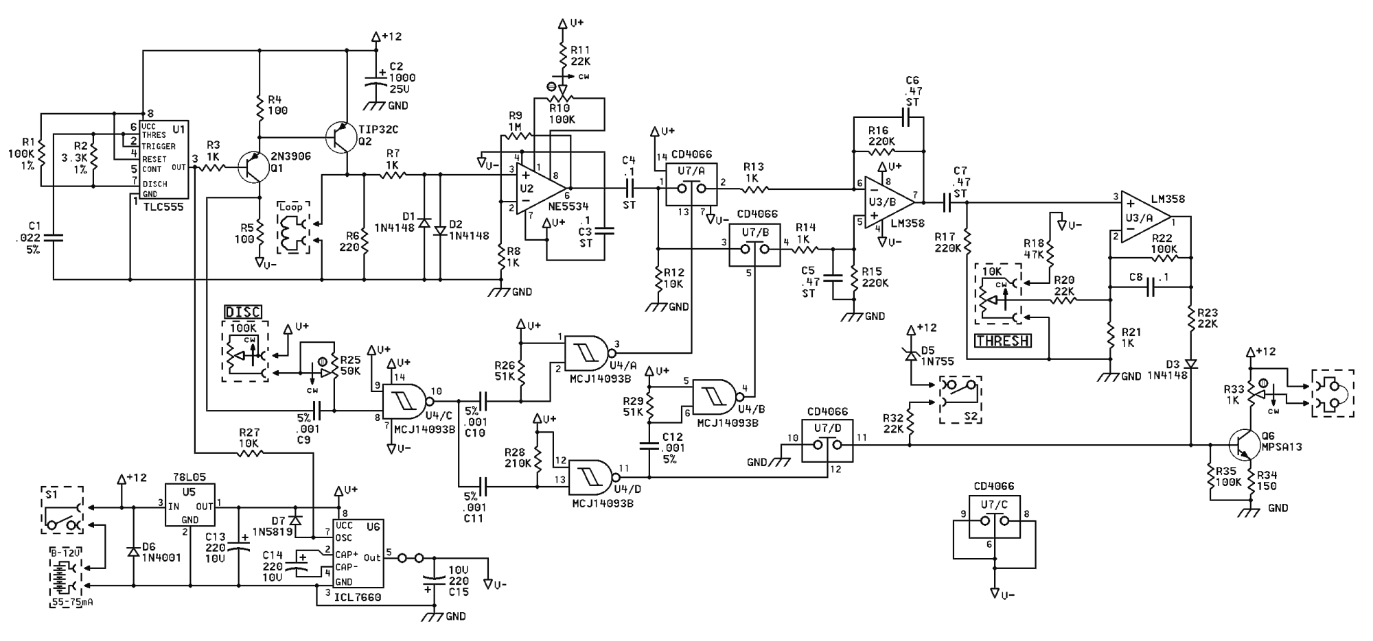
Why do you need scope pic for pin 8? check pin 10, 11, 3, 4. is your delay working? when rotate the pot you have increase in pulse length?
Comment
-
ok thanks, here is my problem i put the chip on a breadboard (4093) and tested the logic it works fine, i even tested it with a pot to test threshold, it switches around 1.9v, well within the range of the scope pic i posted, but pin 10 is always low on the board but not in the test so i having wtf moment, as for pin 8 i just want to make sure the right signal is going in to it and its not a power problem, this one was working fine then just slowly died on me, it used to start up fine now it just starts for a sec then a high pitch constant buzz when you turn the delay on the pot, oh and it will stay that way until i leave it for a while without power, so far i have changed every chip trimmer and main cap apart from the 4093 and 4066 they are on order
Comment
-
-
Is signal from 7660 and 555 oscilator syncronised? Check transistor q1. I use this schematic, and measurements are from original surf pi.Originally posted by kosacid View Postso that seems to be my problem mines is +5v and i don't know what's pulling it up its just a trimmer and resistor and a cap i must have a short some where this is before C9 and after
[ATTACH]40477[/ATTACH]
[ATTACH]40478[/ATTACH]Attached Files
Comment
-
Great! Good that you had scope. Moisture can get inside if you swing near the sea and in time comes the trouble.Originally posted by kosacid View Post[ATTACH]40483[/ATTACH]
yes it was the problem on the main power line some how salt water got into the screen and corroded the line, note to self make a waterproof case lol
Comment


need to clean it up and test
Comment