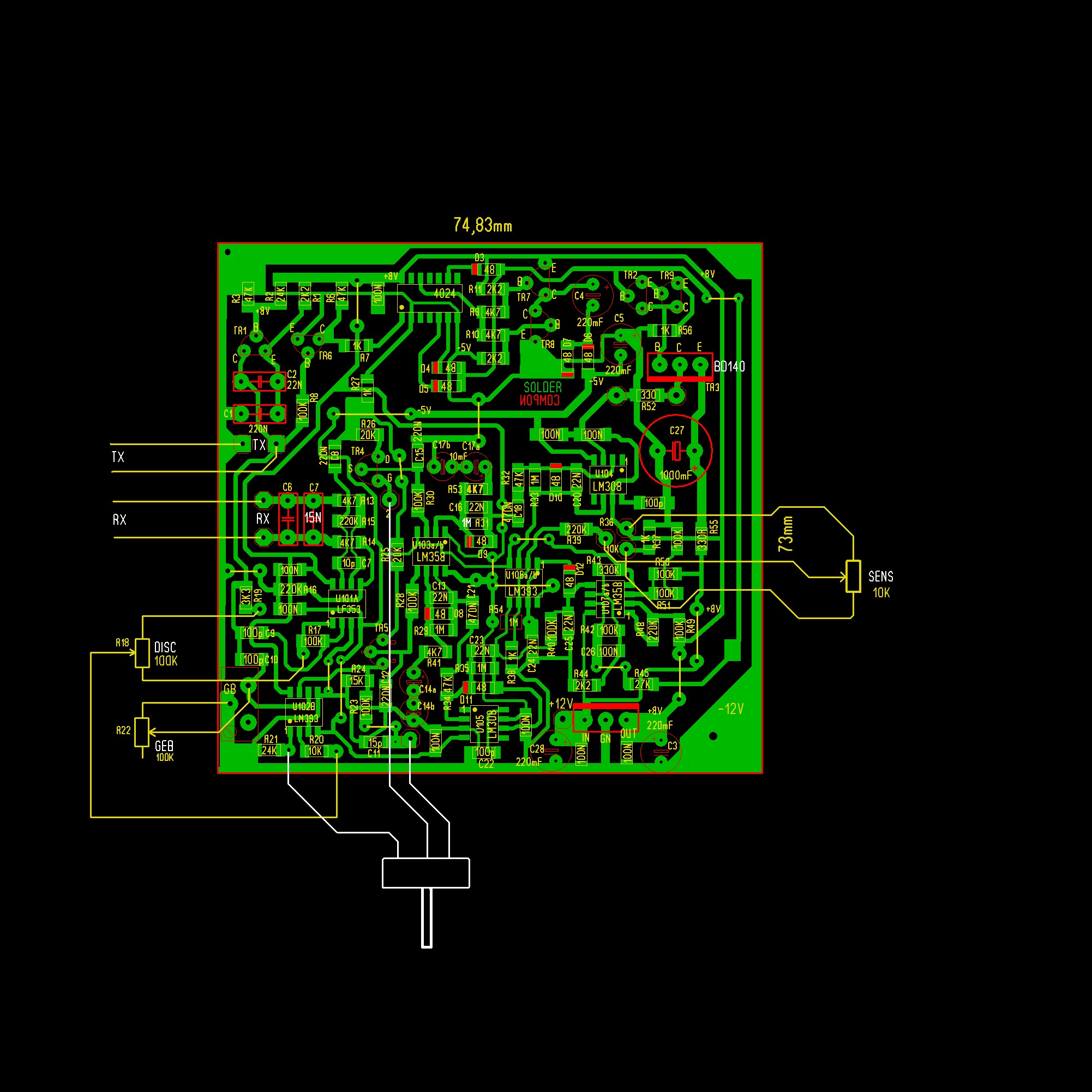
Here is the my smd version of TGSL. The same version that Ivconic presented year's ago. I reconverted to 1206 size, some thing's, like transistors, FET's, elco's remain through hole.
Layout file is without mistake's, so everyone can make. Work's same like TH version, i just wanted smaller pcb to fit diferent case.

https://www.youtube.com/watch?v=r_excchWR78
Layout file is without mistake's, so everyone can make. Work's same like TH version, i just wanted smaller pcb to fit diferent case.
https://www.youtube.com/watch?v=r_excchWR78

Comment