Nobody will beauty technology?
Announcement
Collapse
No announcement yet.
Announcement
Collapse
No announcement yet.
new pulse
Collapse
X
-
-
Before this question prompts a host of off-topic comments, I just want to point out that this not a suitable forum in which to request beauty or health products. This forum is solely dedicated to the technology of treasure hunting. You will need to post your requests on a more appropriate site.Originally posted by liudengyuan View PostWho has the method of increasing the female breast?
Comment
-
Originally posted by liudengyuan View PostWho has the method of increasing the female breast?
Treasure hunting technology does go beyond metal detectors. Look at all the categories on Tnet, a treasure hunting site. Diggin' Britt certainly uses her assets to gain treasure. Her treasure may be from revenue from youtube and from manufacturers. Cosmetics are becoming a vital part of treasure hunting as can be seen on youtube by those looking to be the next star. Manufacturers give these people non-production machines to bring attention to their product.
Comment
-
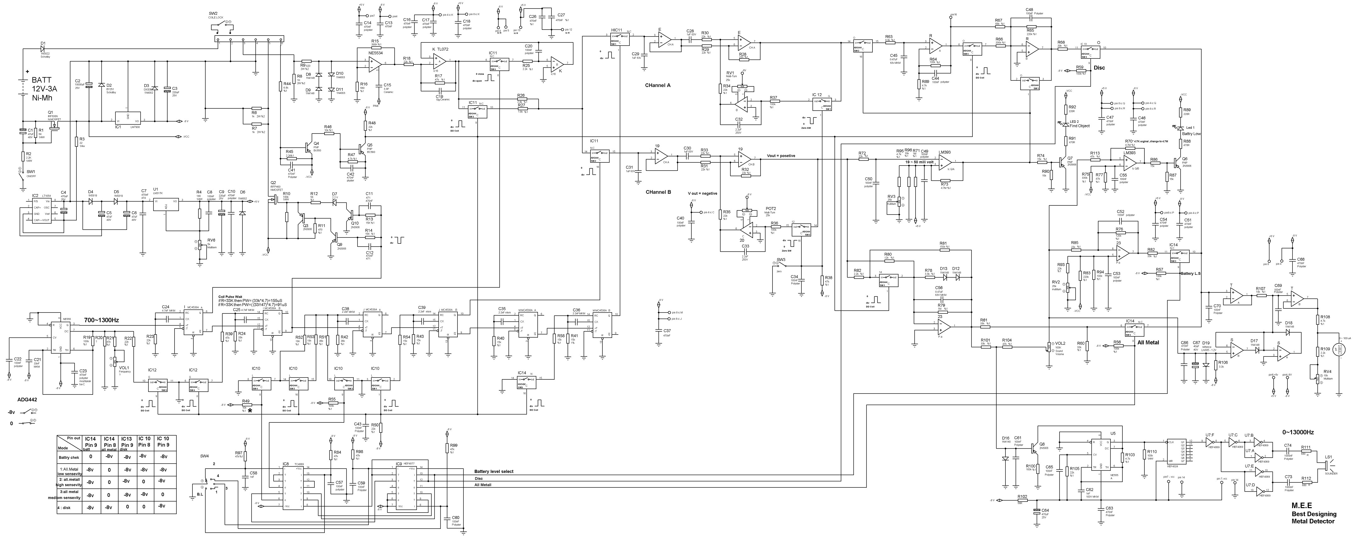
Hello
http://www.geotech1.com/forums/showt...&highlight=lp5
136. post has sound circuit.Attached Files
Comment

Comment