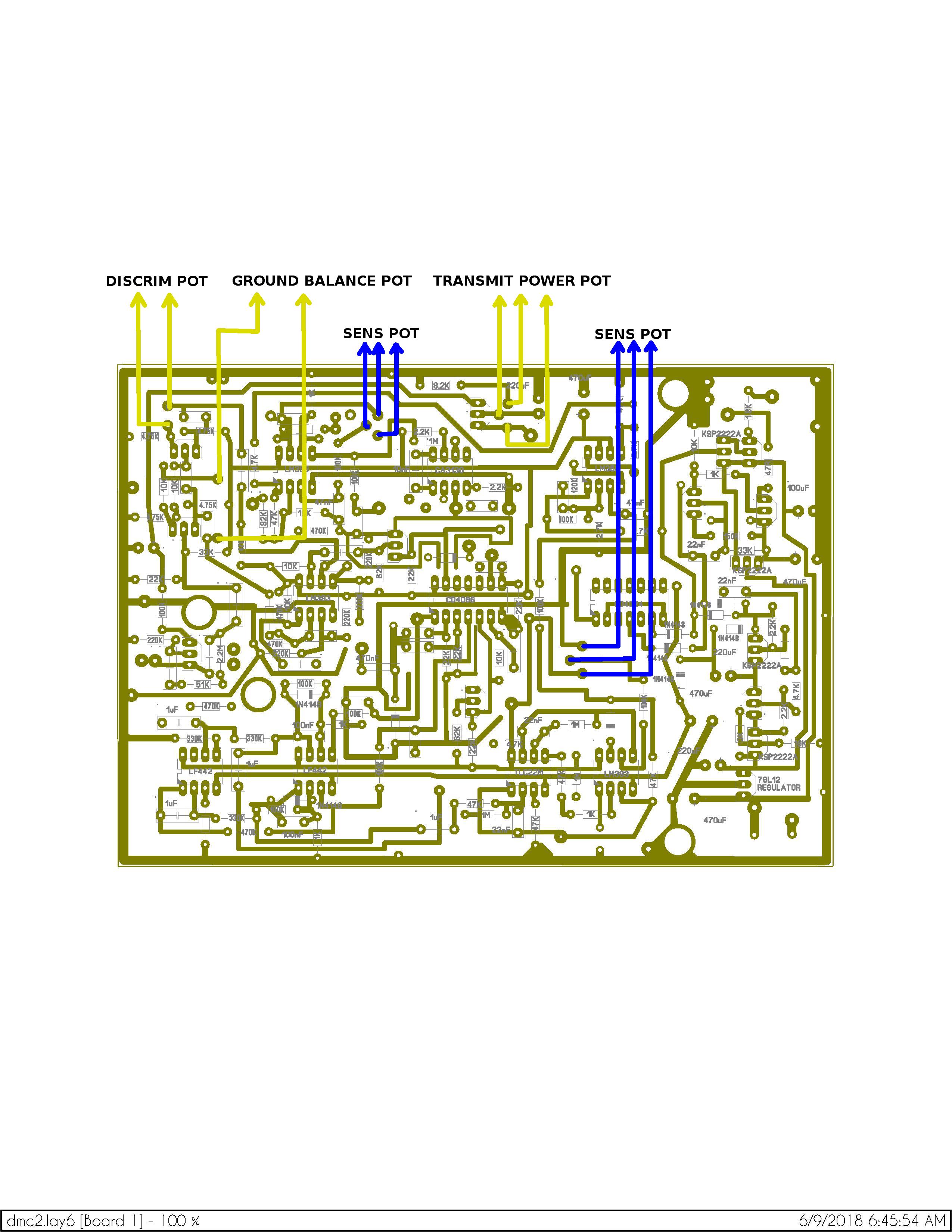
Here is wiring for the SLB pots. Ive even worked out where the wires connect on pcb.The coil connector is 8 pin connector. Again, its all coming together slowly but surely.
Announcement
Collapse
No announcement yet.
Announcement
Collapse
No announcement yet.
Nautilus revisited
Collapse
X
-
-
Pots to pcb wire placement
I hope someone is interested in this device as I wouldnt want to think I have to go it all alone.
Any information would be greatly appreciated.Attached Files
Comment
-
I would be interested if it was re-designed with a conventional coil, with the pre-amp on the main board, and simple power supply / voltages.
It seems that the main 'special' feature of the machine is the way it processes the coil signal, not the unorthodox coil, with its internal pre-amp.
Comment
-
Yes, the Rx preamp is in coil housing. I think there are certain advantages to this way. Also a properly balanced double D coil should work well. There is nothing special about power supply. Just a 12 volt regulator and circuit like TGSL to generate negative voltage. The transmit power pot can be excluded. There are many possibilities for mods but first I must construct original. This device has excellent reputation for deepseeker.
Comment
-
The DMC2 and DMC2b are almost identical in operation with the exception of the TX and external nulling controls.
The reason for the pre-amp being located in coil was to reduce noise while using cheap cable. The Minelab Soverign and X-terra are examples. The Soverign used unshielded control cable when it first came out, the x-terra used cat5 twisted pairs. Most manufactures use custom cable now with dual coaxial and control wires if needed. With proper cable you could put the pre-amp on the main pcb. But even good cable adds noise, capacitance and resistance
The reason for the center tapped TX coil on the 2B was to generate a high voltage transmit signal. Depending on the Q of the coil, the pp output voltage, is at least 2X the dc input voltage to the tx oscillator.
These detectors operate just like a Golden Sabre, what makes them different is the preamp, TX voltage and narrow demodulation samples. Compare(DMC vs TGS), lm393 circuits from the GB and disc controls. Tyndal used narrow samples instead of wide. To narrow the pulses a one shot circuit consisting of a 100pf cap, 62k resistor and a npn transistor. This creates a sharper target response. Probably some draw backs also?
Comment
-
Potential suitable coils for a re-engineered design would be those for the Teknetics T2, or the Fisher F75. These are both 13kHz coils, near enough to the Nauti's 14k. The T2 has a centre-tapped TX coil (due to using a low power supply voltage internally) ... and the F75 has similar coils, but with a conventional single-ended TX coil (it uses an additional L and C in the drive circuitry to 'step up' the coil voltage by about 50%).
There are DD and concentrics available for the F75, but only DD for the T2 (though it should be possible to home-build a concentric one for it).
Both of these high-end machines perform well without an in-coil pre-amp.
Comment
-
Thanks guys for some good information. I will be starting construction in couple days time beginning with the main pcb.
I have question about search loop balance(SLB). Actually I would like to exclude this feature completely. Does varying the supply voltage of tx oscillator affect the frequency of tx coil, it shouldn't, hence the reason for search loop balance pots. Just a cursory look at pcb seems to suggest the transmit power pot controls Vcc of tx oscillator.
I don't think Mr. Tyndall ever offered double D coil for the DMC. Only concentric.
As for preamp in coil, I'll bring it to the main box, but apart from main pcb just in case I can get an original coil. no worries.
Comment
-
Thanks again, that is what I knew. But you never know what's going on until you see a schematic. This detector has a very strange audio driver configuration on output of one of the channels,( top right corner of pcb) I thought both would be same as dmc2, but one of them is quite different.Originally posted by Altra View PostThe Tx power control only changes the amplitude not the frequency.
Comment
-
Nevermind, I forgot what I was thinking.Originally posted by Altra View PostThe DMC2 and DMC2b are almost identical in operation with the exception of the TX and external nulling controls.
The reason for the pre-amp being located in coil was to reduce noise while using cheap cable. The Minelab Soverign and X-terra are examples. The Soverign used unshielded control cable when it first came out, the x-terra used cat5 twisted pairs. Most manufactures use custom cable now with dual coaxial and control wires if needed. With proper cable you could put the pre-amp on the main pcb. But even good cable adds noise, capacitance and resistance
The reason for the center tapped TX coil on the 2B was to generate a high voltage transmit signal. Depending on the Q of the coil, the pp output voltage, is at least 2X the dc input voltage to the tx oscillator.
These detectors operate just like a Golden Sabre, what makes them different is the preamp, TX voltage and narrow demodulation samples. Compare(DMC vs TGS), lm393 circuits from the GB and disc controls. Tyndal used narrow samples instead of wide. To narrow the pulses a one shot circuit consisting of a 100pf cap, 62k resistor and a npn transistor. This creates a sharper target response. Probably some draw backs also?
Comment
-
Could you explain how a narrow sample pulse creates a sharper target response? I can't see it. Thanks.Originally posted by Altra View PostThe DMC2 and DMC2b are almost identical in operation with the exception of the TX and external nulling controls.
The reason for the pre-amp being located in coil was to reduce noise while using cheap cable. The Minelab Soverign and X-terra are examples. The Soverign used unshielded control cable when it first came out, the x-terra used cat5 twisted pairs. Most manufactures use custom cable now with dual coaxial and control wires if needed. With proper cable you could put the pre-amp on the main pcb. But even good cable adds noise, capacitance and resistance
The reason for the center tapped TX coil on the 2B was to generate a high voltage transmit signal. Depending on the Q of the coil, the pp output voltage, is at least 2X the dc input voltage to the tx oscillator.
These detectors operate just like a Golden Sabre, what makes them different is the preamp, TX voltage and narrow demodulation samples. Compare(DMC vs TGS), lm393 circuits from the GB and disc controls. Tyndal used narrow samples instead of wide. To narrow the pulses a one shot circuit consisting of a 100pf cap, 62k resistor and a npn transistor. This creates a sharper target response. Probably some draw backs also?
Comment

Comment