Glad you got it figured out.
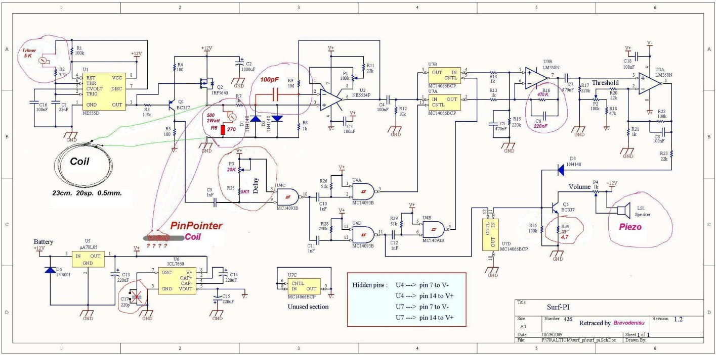
It stabilizes the detector to slow variations in signal due to circuit drift. Without it, the whole circuit is DC-coupled, but there is so much overall gain that it will be extremely difficult to keep tuned correctly.
Originally posted by Andi68
View Post

Comment