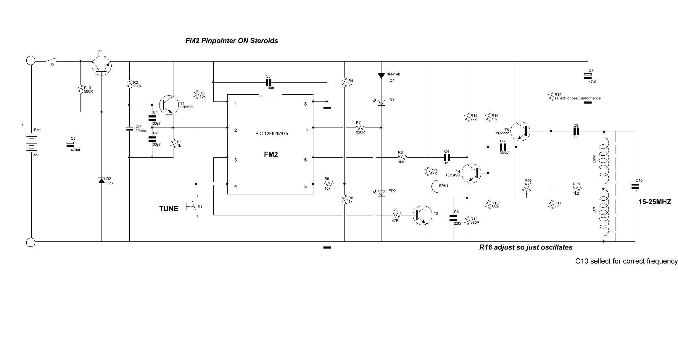
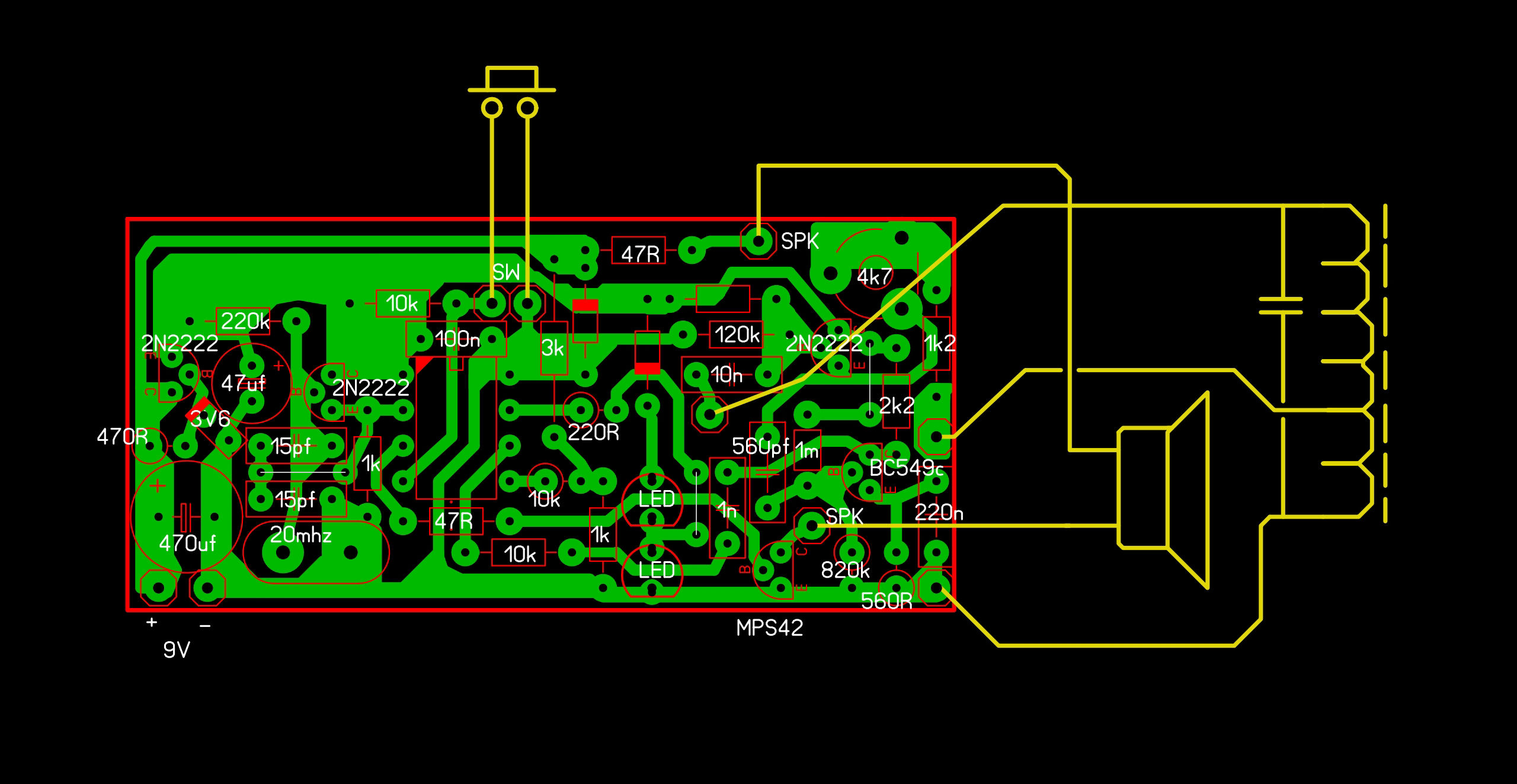
Just built the prototype for the FM2 with improvements I changed the oscillator stage and added an amplifier to it.
it now will pick up small specks of gold and coins at a larger distance software is the same its def an improvement in range and sensitivity I am still finishing of details will post a vid soon.
it now will pick up small specks of gold and coins at a larger distance software is the same its def an improvement in range and sensitivity I am still finishing of details will post a vid soon.

Comment