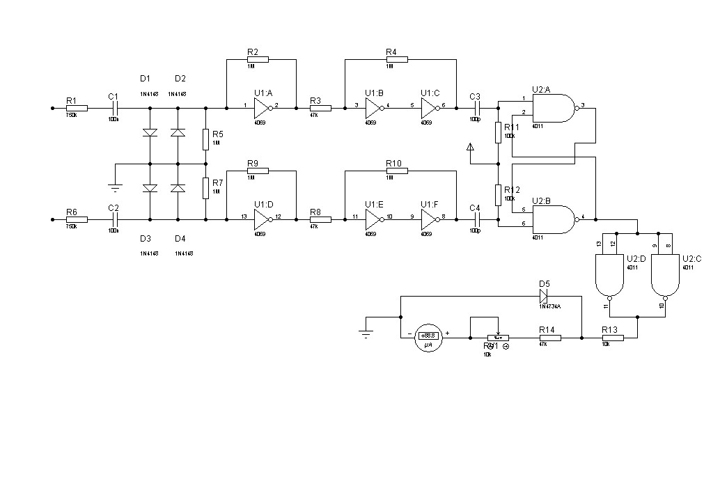
Home made coils can be made to replicate precise factory coil parameters. Measure phase shift between Tx and Rx with this circuit. For example, tgsl DD -20 degrees. This circuit can measure the phase shift and results can be read off of a calibrated digital multimeter instead of an analog meter. But analog meter is very easy too because the scale is linear.
Now who has courage to draw layout and test. Both halves are the same, so draw single layout and copy for other half.
Now who has courage to draw layout and test. Both halves are the same, so draw single layout and copy for other half.

Comment