I have a vintage C-Scope VLF TR 770D metal detector which has a discriminator and a visual meter which once set up moves to the left for rusty iron and to the right for brass copper etc which i prefer in a detector. I have had this for years and still works well but it takes 4 x 9 volt batteries which is quite and expense, it seems that all these old detectors use multiple batteries. I was wondering if there was better way to run this apart from using 9 volt rechargeable batteries. Any way of using a lower voltage rather than the 36 volts it needs from these 4 batteries or a smaller rechargeable lithium battery that would be much better, what do guys suggest..
Announcement
Collapse
No announcement yet.
Announcement
Collapse
No announcement yet.
C-SCOPE VLF TR 770D battery question
Collapse
X
-
The batteries are 2 x 2 in parallel to provide + and - 9V. 2 batteries in parallel for each voltage for longer usage.
I modified mine with a voltage inverter to generate -9V from +9V.
This saves you at least 2 batteries.
Have a look at the 7660 voltage inverter, eg:
https://www.ti.com/lit/ds/symlink/tl7660.pdf
-
I only kept the tuning potmeter, the null pushbutton and the meter.
The "disc" potmeter was replaced by fixed resistors. Don't remember the value but probably in the middle.
Just to be clear again: the batteries are 2 x 2 in parallel. If you measure between + of one group and - of another, you will have 18V.
The point where + of one group is connected to - of the other is the virtual ground. Measuring between this point and + of one group will give +9V. At the - of the other group you will have -9V.
Comment
-
This "disc" poti is very usefull, its more a ground balance poti, than a discrimination.Originally posted by F117 View PostI only kept the tuning potmeter, the null pushbutton and the meter.
The "disc" potmeter was replaced by fixed resistors. Don't remember the value but probably in the middle.
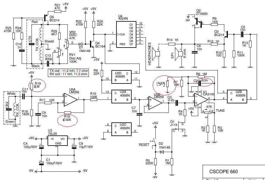
about the 770 ,there is no schematic on the net, but its exact the same circuit with the 660.
(660 has no meter,and BATT test)
the whole circuit is working with +5 and GND, -9 is needed only for the reset circuit and for the audio amp.
Comment
-
Here is the schematic of a 660 - as indicated by Xtrem: very similar to the 770:
cs660_2.pdf
CS770 ergonomic mod:
before:
after:
Comment

Comment