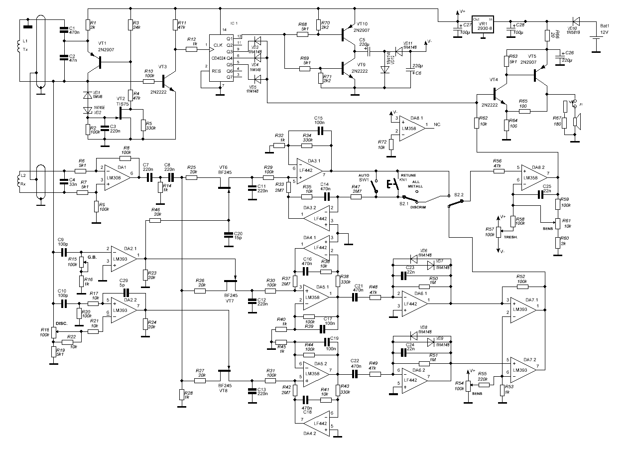
Good evening, to the members of this Forum, I wanted to ask the Gurus for their opinion on the functioning of a homemade Eldorado treasure circuit. A few years ago I made two Eldorado circuits that worked immediately, but in both of them I never managed to make ground balance, or to remove the ferrite. For this reason I left this project aside, and I built IDX pro. Today I put my hand to eldorado again and I realized that the circuit does not remove the ferrite by simulating the GB, but manages to remove an iron tool. Why, what can I do? Thanks in advance to those who will answer my problem.

Comment