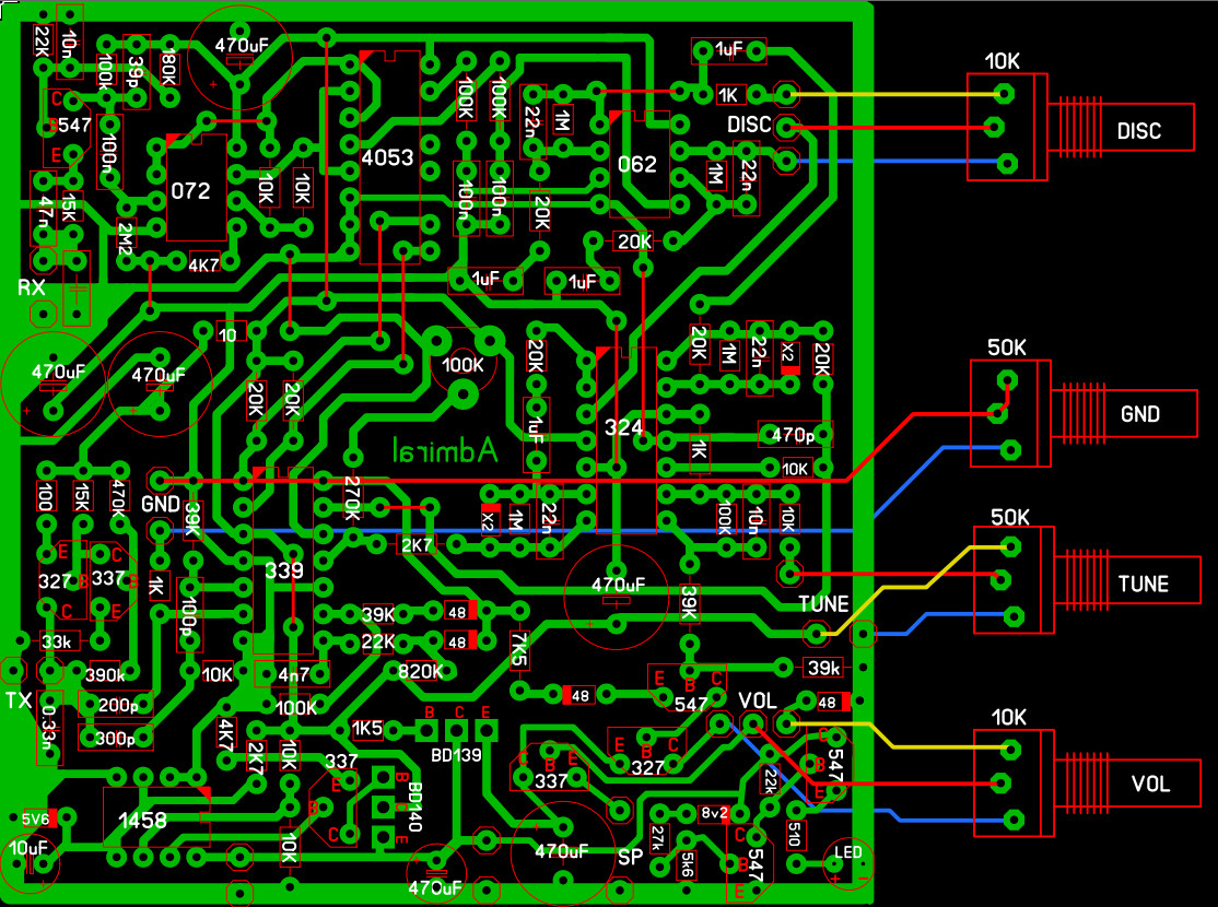
In this device : in the picture
how to mesure 5 mv or more in rx and how to reach it
i need some help
actuly i wante to increase the detection destance
thank to all who's help me
how to mesure 5 mv or more in rx and how to reach it
i need some help
actuly i wante to increase the detection destance
thank to all who's help me


Comment