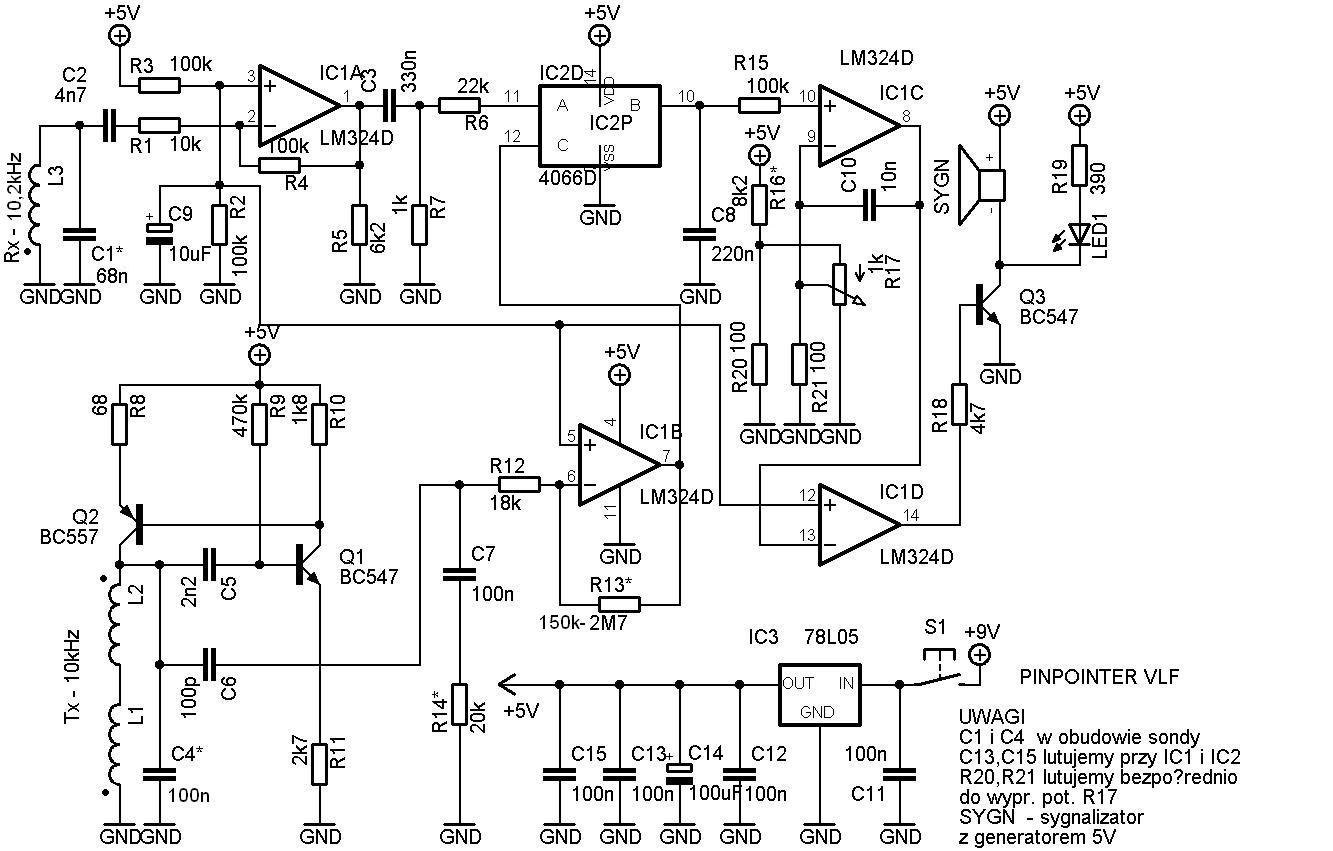
Sometime ago, following Carl's description of the Whites TRX pinpointer IB coil arrangement, l was looking for a simple circuit to adapt for an IB pinpointer.
I came across a Garrett patent for a hand held IB detector design, which I thought maybe could be the basis of an IB pinpointer based on the TRX coil arrangement.
There doesn't seem to be component values though. But it shouldn't be too difficult to render component values on to such a simple schematic so long as an operating frequency is chosen. The rest of the values can be inferred and are very much standard.
Any thoughts? Perhaps later on, a microcontroller can be integrated into the design.
I came across a Garrett patent for a hand held IB detector design, which I thought maybe could be the basis of an IB pinpointer based on the TRX coil arrangement.
There doesn't seem to be component values though. But it shouldn't be too difficult to render component values on to such a simple schematic so long as an operating frequency is chosen. The rest of the values can be inferred and are very much standard.
Any thoughts? Perhaps later on, a microcontroller can be integrated into the design.

Comment