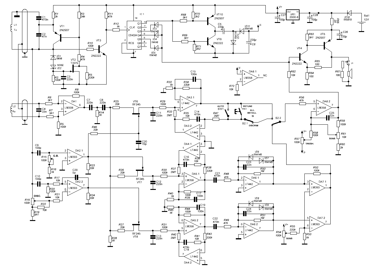
Good morning to you all the members of this Forum. I wanted to ask your opinion on a problem I am having with a self-built metal IB treasure eldorado. I made two of these circuits, one of them works perfectly, instead the second one I have a problem with discrimination, I can cut the ferrite in all metals, and as a step in discrimination, with the discrimination potentiometer at zero, I should see all metals less than small iron, but it is not so iron discriminates it and I can only hear 5 cent nickel, gold, and aluminum. the rest of the metals such as copper, silver, are discriminated against. I did several tests but nothing, only by moving the knob of the GB I can find the other discriminated metals, but I lose the ground balance. I tried several coils made by me, once brought in resonance and balanced, I always have the same problem. I have also tried to lengthen the discrimination scale by substituting in the 100 pf capacitor, but nothing in this way moves me forward the regulation of the GB.
Thanks for who can give me a suggestion to solve and understand the problem.
Thanks for who can give me a suggestion to solve and understand the problem.

Comment