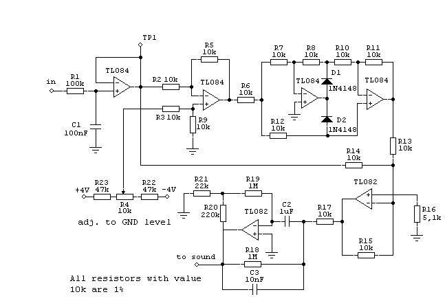
Two years before I designed some schematic trying to cancel ground effects without using phase shifting. The result was not so successful but I touched some incredible sensitivity. You can see on the diagram that search head "pick -up" can be rejected choosing right DC level with R4 at the moment of placing search head on the ground. As effect target signals will be doubled. Here is a circuit.
Announcement
Collapse
No announcement yet.
Announcement
Collapse
No announcement yet.
More sensitive R -channel
Collapse
X
-
Nice circuit, I want to use it!
Vladimin,
I have placed my coil receiver circuit with an A to D converter. I use a tap from the TX section to another port on the A to D converter. This gives me a constant, and an image with a phase shift. I use a PIC to take the information and measure the phase shift and only allow the degree I am looking for through. Since iron and other ground effects phase shift are close to the TX shift, I can null out (DSP) the lower shift. I am left with only the shift I am looking for (i.e. gold, silver, nickel...) I am able to increase the output power of the TX coil and thus go deeper. (I did need to use a spectrum analyzer to tune the coils. I used each on TX and tuned each one for the same exact frequency and lowest SWR) the problem I am having is a byte overrun on the pic. I have been experimenting with a slower rate, but I think it's in the software I have written for the phase shift. Thanks Vladimin for the circuit, I want to try it to see if by making it more sensitive before entering the A to D I might not have so many buffer overruns or over loads.
Thanks Robert
Comment
-
When the search head is in the air in my circuit (looks like "Magnum") I have about minus 200 mV DC output voltage of the phase detector in R channel. Placing search head on the ground this voltage increased to minus 300-400 mV .As we move search head up -down or left-right, how is in real search , output voltage change's in this range. When real targets are present under search head this voltage increases more. When we trying to cancel ground effects with phase shift we simply have to find point where phase and voltage effects in search head will multiply between each other by way as result of it there will be no changes in output voltage. Simply sad, inside in the phase detector we have to cut these parts from the input sinusoidal signal which begun to change there’s polarity and amplitude because the phase shift provocated from ground mineralization. To touch this we have to have right coils balance .I doesn’t say that I don't like this way. I simply tried to find some different way.
Comment

Comment