Hi all!
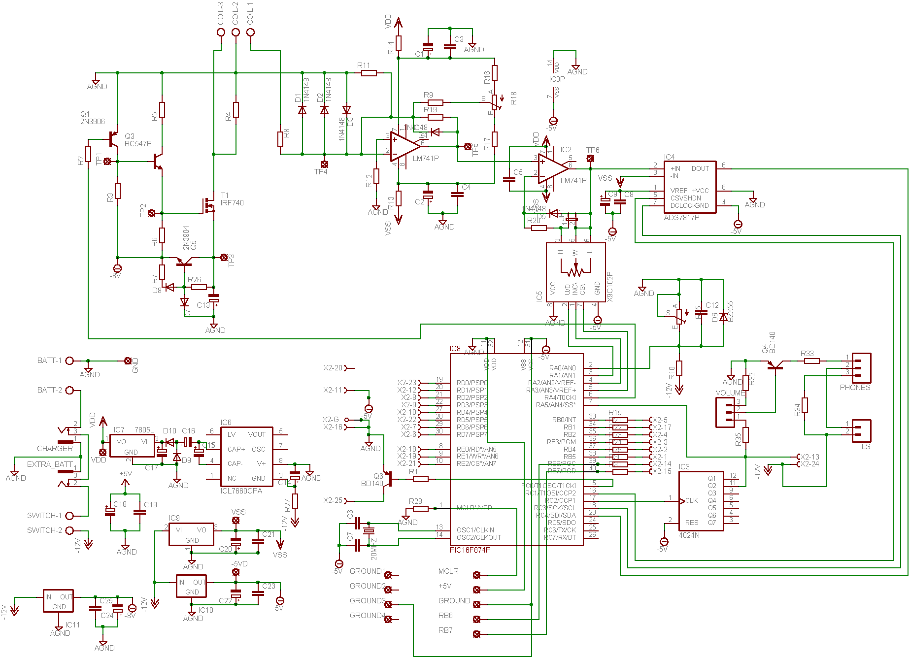
I'm currently working on a digital PI. The idea is to digitally process signals right after the preamp. Don't know if it will be a sucess yet... but this is what the circuit looks like:
https://www.geotech1.com/thuntings/a...entid=23&stc=1
Programming the PIC is not a problem, the analog circuit is my weakness...
Any suggestions? Can this circuit work with proper µC code?
Regards
Peter - Sweden
I'm currently working on a digital PI. The idea is to digitally process signals right after the preamp. Don't know if it will be a sucess yet... but this is what the circuit looks like:
https://www.geotech1.com/thuntings/a...entid=23&stc=1
Programming the PIC is not a problem, the analog circuit is my weakness...
Any suggestions? Can this circuit work with proper µC code?
Regards
Peter - Sweden

Comment