Hello people, I am new to this forum.
Does anyone tryed the (tone detector) electronic dowsing rod?
-----------------------------------
Electronic Dowsing Rod
--------------------------
Some people have heard of the term "Dowsing" before and
some of the wild stories of its use and effectiveness. Typically it
would entail using a forked branch and holding it in outstretched
arms. If you are attempting to find water, then the dowser would
simply clear his mind and concentrate on water as intensely as
possible. The dowsing rod should begin directing you to the
nearest source of water. It will dip or turn and point to the water
with an amazing success rate. You can actually dowse for
virtually any materials such as water, mineral deposits, precious
metals, etc....
Research
------------
While the subject of dowsing has suffered greatly from disbelief
in this country, the USSR and Czechoslovakia have spent a lot
of time and money to investigate its uses.
Today dowsing is a legitimate field of study in the USSR. Major
geology schools in Leningrad and Moscow have large research
groups consisting of geologists, geophysicists, and physiologists
hard at work studying the concepts of dowsing.
The dowsing rod is declared to be the simplest Electro-
physiological instrument because the wooden fork acquired
super-sensitivity to underground objects when held in human
hands. And, when they measured the force that dipped or raised
the tip of the rod, they found it ranged from 100 to 1000 grams
per centimeter.
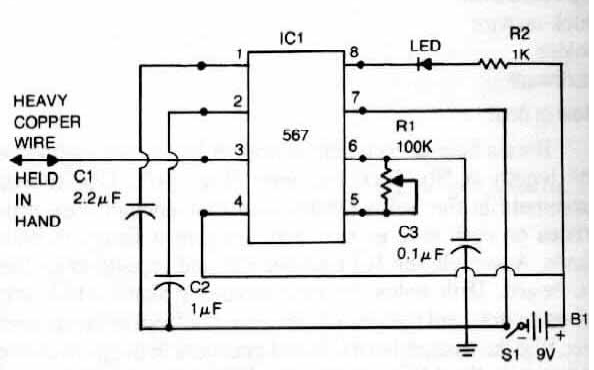
How the Electronic Dowsing Rod works
The electronic dowsing rod is basically a tone detector capable
of detecting "tones" in the frequency range from 0-.01 Hz to 500
KHz. The 567 chip contains a phase-locked loop. When the
input frequency matches the center frequency of the chip, pin 8
goes low and allows the LED to glow.
The input frequency is the signal picked up by the dowser’s
body, fed to the 567 through pin 3. The potentiometer R1, sets
the frequency of the chip. This frequency can be determined by
the formula:
F=1.1/RC
The 567 can be adjusted to detect any input between the ELF
band well below 1 Hz, all the way to the AM radio broadcast
band. Quite a valuable little chip for the serious dowser. The
natural period or long-wave frequency of almost all materials
and minerals fall in this spectrum. Of most interest will be those
ELF waves below 10 Hz.
The electronic dowsing rod can be calibrated by using a pointer
on R1 and making a notation of its position when the LED lights
up. You will find water at one setting, silver at another, and so
forth. In theory, you can detect virtually any material if the
device is calibrated properly for each substance. You can
calibrate the device by holding these and other substances in
your hands while the dowsing rod is in operation.
When detecting the extremely low frequencies, it will take the
567 a second or two to lock on, so give the device time to
respond. Don’t be in a hurry. Take your time when calibrating or
using your electronic dowsing rod.
All substances, organic and inorganic, give off ELF waves. And
most substances have one certain ELF wavelength that is one
particular substances signature. The human body, because of it's
many miles of nerve fiber, is a natural antenna for picking up
these ELF waves.
Before you start you’re dowsing, let me remind you not to wear
gloves while dowsing. The gloves may insulate the energy. It's
important to use your bare hands.
Construction
------------------
Bore a hole in each side of the project box to accommodate the
length of No. 6 copper wire. Use rubber grommets in the holes.
Make sure that enough wire protrudes on each side so that you
can grip it firmly in both hands. Assemble the IC, resistor R2,
and capacitors on the PC board. Drill holes for the potentiometer
shaft, LED, and on-off switch, and then mount them on the front
of the project box. Slip the assembled PC board into slots in the
project box and wire in the LED and the pot. Push copper
dowsing rod (No. 6 copper wire) through the holes provided and
solder a lead from the copper rod to Pin No. 3 of the 567 IC.
Mount the battery holder, double check you’re wiring and insert
the battery. You are now ready to dowse.
Parts List
B1- 9v battery
C1- 2.2uF capacitor
C2- 1uF capacitor
C3- 0.1uF capacitor
IC1- 567 tone decoder
LED- light emitting diode
R1- 100k potentiometer
R2- 1k resistor
On-off switch
Length of copper wire No.6
Project case
------------------------------------------------------------------
lostfox
Does anyone tryed the (tone detector) electronic dowsing rod?
-----------------------------------
Electronic Dowsing Rod
--------------------------
Some people have heard of the term "Dowsing" before and
some of the wild stories of its use and effectiveness. Typically it
would entail using a forked branch and holding it in outstretched
arms. If you are attempting to find water, then the dowser would
simply clear his mind and concentrate on water as intensely as
possible. The dowsing rod should begin directing you to the
nearest source of water. It will dip or turn and point to the water
with an amazing success rate. You can actually dowse for
virtually any materials such as water, mineral deposits, precious
metals, etc....
Research
------------
While the subject of dowsing has suffered greatly from disbelief
in this country, the USSR and Czechoslovakia have spent a lot
of time and money to investigate its uses.
Today dowsing is a legitimate field of study in the USSR. Major
geology schools in Leningrad and Moscow have large research
groups consisting of geologists, geophysicists, and physiologists
hard at work studying the concepts of dowsing.
The dowsing rod is declared to be the simplest Electro-
physiological instrument because the wooden fork acquired
super-sensitivity to underground objects when held in human
hands. And, when they measured the force that dipped or raised
the tip of the rod, they found it ranged from 100 to 1000 grams
per centimeter.
How the Electronic Dowsing Rod works
The electronic dowsing rod is basically a tone detector capable
of detecting "tones" in the frequency range from 0-.01 Hz to 500
KHz. The 567 chip contains a phase-locked loop. When the
input frequency matches the center frequency of the chip, pin 8
goes low and allows the LED to glow.
The input frequency is the signal picked up by the dowser’s
body, fed to the 567 through pin 3. The potentiometer R1, sets
the frequency of the chip. This frequency can be determined by
the formula:
F=1.1/RC
The 567 can be adjusted to detect any input between the ELF
band well below 1 Hz, all the way to the AM radio broadcast
band. Quite a valuable little chip for the serious dowser. The
natural period or long-wave frequency of almost all materials
and minerals fall in this spectrum. Of most interest will be those
ELF waves below 10 Hz.
The electronic dowsing rod can be calibrated by using a pointer
on R1 and making a notation of its position when the LED lights
up. You will find water at one setting, silver at another, and so
forth. In theory, you can detect virtually any material if the
device is calibrated properly for each substance. You can
calibrate the device by holding these and other substances in
your hands while the dowsing rod is in operation.
When detecting the extremely low frequencies, it will take the
567 a second or two to lock on, so give the device time to
respond. Don’t be in a hurry. Take your time when calibrating or
using your electronic dowsing rod.
All substances, organic and inorganic, give off ELF waves. And
most substances have one certain ELF wavelength that is one
particular substances signature. The human body, because of it's
many miles of nerve fiber, is a natural antenna for picking up
these ELF waves.
Before you start you’re dowsing, let me remind you not to wear
gloves while dowsing. The gloves may insulate the energy. It's
important to use your bare hands.
Construction
------------------
Bore a hole in each side of the project box to accommodate the
length of No. 6 copper wire. Use rubber grommets in the holes.
Make sure that enough wire protrudes on each side so that you
can grip it firmly in both hands. Assemble the IC, resistor R2,
and capacitors on the PC board. Drill holes for the potentiometer
shaft, LED, and on-off switch, and then mount them on the front
of the project box. Slip the assembled PC board into slots in the
project box and wire in the LED and the pot. Push copper
dowsing rod (No. 6 copper wire) through the holes provided and
solder a lead from the copper rod to Pin No. 3 of the 567 IC.
Mount the battery holder, double check you’re wiring and insert
the battery. You are now ready to dowse.
Parts List
B1- 9v battery
C1- 2.2uF capacitor
C2- 1uF capacitor
C3- 0.1uF capacitor
IC1- 567 tone decoder
LED- light emitting diode
R1- 100k potentiometer
R2- 1k resistor
On-off switch
Length of copper wire No.6
Project case
------------------------------------------------------------------
lostfox

Comment