In a previous thread:
http://thunting.com/geotech/forums/s...ad.php?t=10987
"looking for home-made G.P.R."
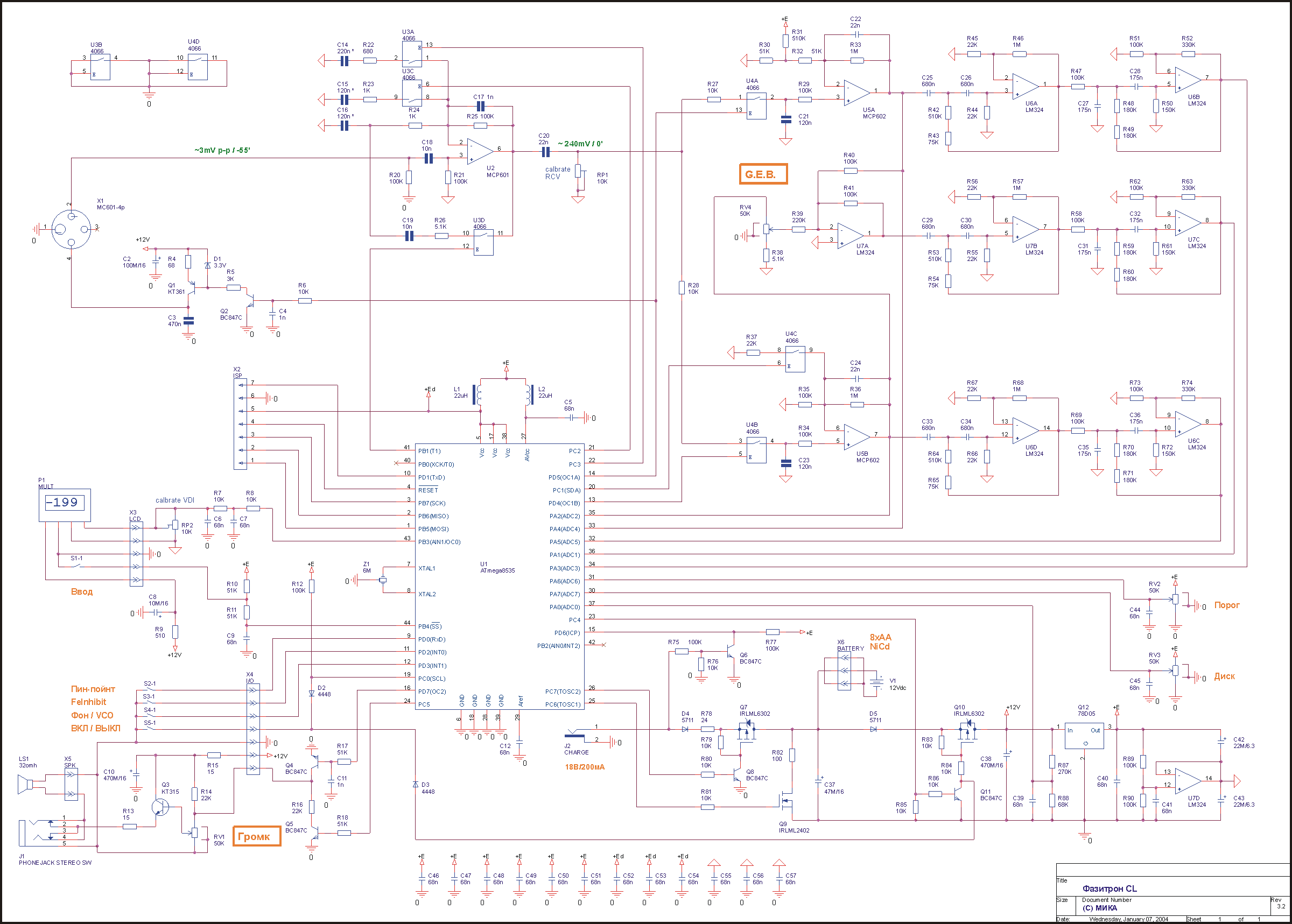
A schematic of a GPR unit was posted with a 4066 analog switch.
(See attached.)
This schematic caused my little brain problems. I do understand that this circuit uses a "Sample and Stretch" method to reduce the signal to audio frequencies.
But I don't see how this would work for two reasons.
1) The 4066 sampler would need to sample the signal for under 1 ns to get any resolution. See paper at: http://www.ece.jhu.edu/~pps/ECE777/ADMAT/CircDev/Pulse-GENERATORS-SHAPERS/p520580.pdf
(too big to attach)
2) The pulses used to control the 4066 come from I/O ports of a micro.
I don't see how a micro could accuratly strobe the 4066 with the resolution necessary to sample
this waveform. If the sampling pulse was 1 ns long, then the strobe would have to be sent 1 ns later for every sample taken. I have not used that specific micro, but I don't think it can deliver pulses with that precision.
Maybe I looked at the schematic wrong?
Bob
http://thunting.com/geotech/forums/s...ad.php?t=10987
"looking for home-made G.P.R."
A schematic of a GPR unit was posted with a 4066 analog switch.
(See attached.)
This schematic caused my little brain problems. I do understand that this circuit uses a "Sample and Stretch" method to reduce the signal to audio frequencies.
But I don't see how this would work for two reasons.
1) The 4066 sampler would need to sample the signal for under 1 ns to get any resolution. See paper at: http://www.ece.jhu.edu/~pps/ECE777/ADMAT/CircDev/Pulse-GENERATORS-SHAPERS/p520580.pdf
(too big to attach)
2) The pulses used to control the 4066 come from I/O ports of a micro.
I don't see how a micro could accuratly strobe the 4066 with the resolution necessary to sample
this waveform. If the sampling pulse was 1 ns long, then the strobe would have to be sent 1 ns later for every sample taken. I have not used that specific micro, but I don't think it can deliver pulses with that precision.
Maybe I looked at the schematic wrong?
Bob

Comment