Brief...
Very good news!
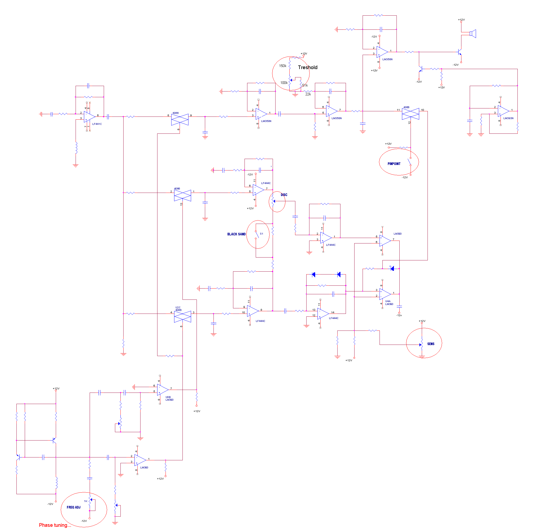
Here is brief how to adjust frequency....
You should rearrange those now...
About instrument....i do not know?
Now i am in a hurry....see you later...
Regards
Very good news!
Here is brief how to adjust frequency....
You should rearrange those now...
About instrument....i do not know?
Now i am in a hurry....see you later...
Regards

and when i come back i'll try to make the coil. I have not so good sensitivity
. Ο CL3 ειναι ενας απλος αλλα πολυ καλος ανιχνευτης. Αυτο τον καιρο εχω καοια προβληματα και δεν ασχολουμαι με αυτον.Σε λιγο καιρο θα ασχοληθω παλι για να κανω μερικες τροποποιησεις.Ισως αξιζει να περιμενεις. Απο που εισαι??
because it lose the sensitivity at no ferous .
Comment