Originally posted by Carl-NC
View Post
Dear Carl
I hope you are in a good health.
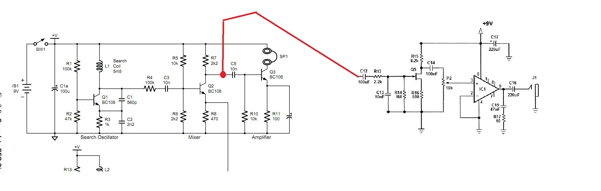
Dear Carl, i need to build a BFO metal detector for a testing. So, i want to build your schematic (inside of the metal detectors Book).
But i want to add a RF amplifier and LM386 Audio amplifier. Please see the attached, it is your schematic (left) and the right is my proposal schematic.
Is it possible to see it? do you have any correction over the schematic?
Thank you

Comment