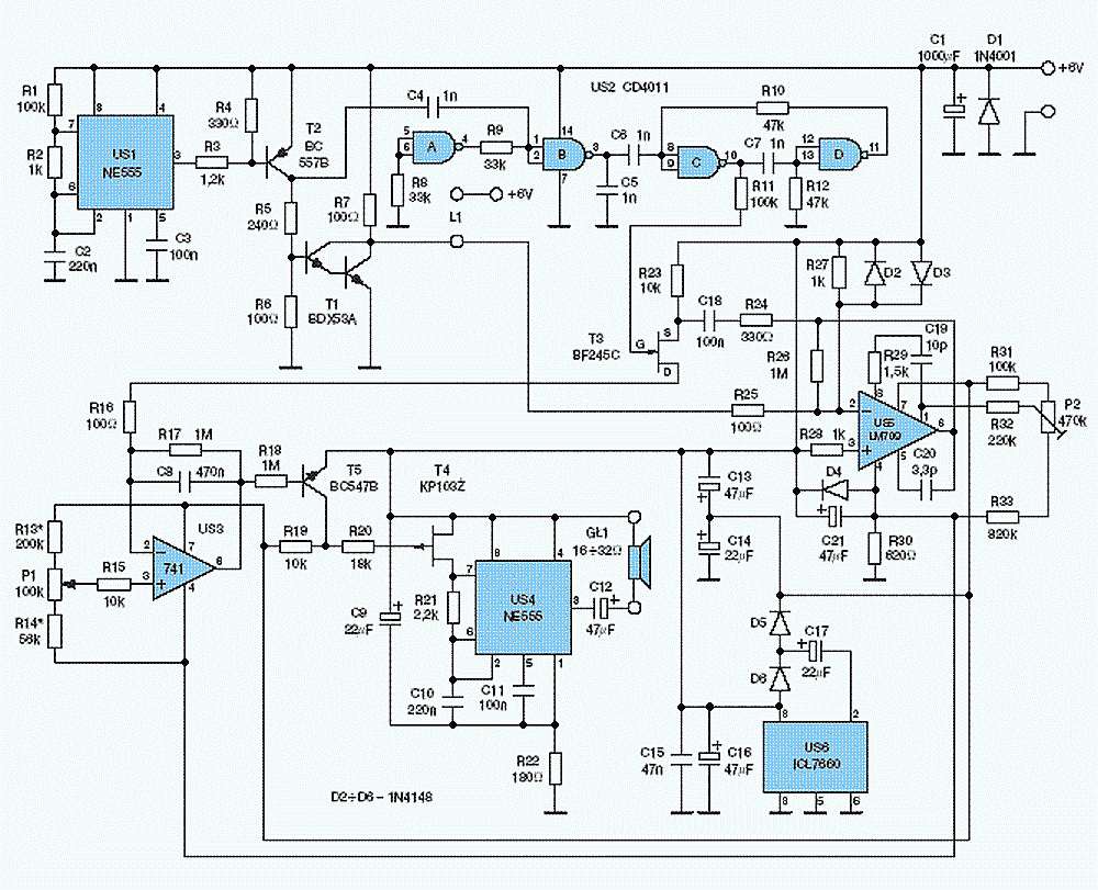
My PCB board, I hope to improve it, but I am a beginner. Can someone help me draw a schematic
Announcement
Collapse
No announcement yet.
Announcement
Collapse
No announcement yet.
Who can help me with my board
Collapse
X
-
Proscan was with it.Originally posted by Emersonpaz View PostI see that the intention is to adapt a VCO to the Polish pi circuit and for that it is using the VCO of the 4046 but as you can see there are a lot of pins left it would not be more interesting to use a dedicated Ci with just VCO I would use the LM566.
Attached Files
Comment
-
Carl had open a topic when he choiced what chip is best for VCO. you have to remember.Originally posted by GeoMax View PostHi Emersonpaz
One of the main reasons for using a CD4046 instead of an LM566 is simply availability and price. The LM566 costs at least 10 to 15 times more than a CD4046. Both have IC's have a good VCO built in.
Comment

Comment