Announcement
Collapse
No announcement yet.
Announcement
Collapse
No announcement yet.
Vari filters?
Collapse
X
-
Well, I found the answer. It all makes sense:
""What we want a filter to do is typically reject the low frequency ground signal of 1 or 2 Hz and still pass
the 55 to 10 Hz. target signal. In other words, we want a fairly steep side to the first filter in that it should
pass the desired signal 100% of the time and reject any signal slightly lower in frequency with total
rejection. A 2 filter section filter will not approach this kind of performance. A more sophisticated filter
could give this kind of response but what happens is that another characteristic besides just frequency
response enters the picture for steep sided filters, and that is the ringing characteristic of this kind of filter
to continue pumping out signals after detection has ended. Early versions of motion detectors wanted to
utilize the best and steepest filters (more than 4 filter sections) to make sure they got rid of ground signals.
But, their ringing nature carries the signal on for a period of time that would indicate target presence over
a distance of several feet!"
"Relative to motion detection, the filter composed of just 2 simple RC filter sections will be adequate to
remove moderate "nice and proper" ground signals and being what is called low Q, it will not ring
noticeably so that targets are well defined, similar to our X100 in 'Sharp' mode. The disadvantage is that
severe ground signals, especially if the ground is nasty and has sudden changes in mineral concentrations
(not 'nice and proper'), will get through the filter and add to or subtract from the target signal. The result
will be that sweeping in one direction it may decide it is a good target and totally reject it in the others
direction."
"So, many targets are lost or simply not seen with the simple '2 section' filter use in each of the motion
channels. But, for trashy areas with less mineralization, it is the better choice."
"Adding more filter sections to make a 3 section filter increases the filters ability to get rid of the ground
and it is the preferred characteristic in heavier ground iron areas. But, target definition will not be as
precise because the higher Q and longer ringing of this type o filter will cause a signal trailing that will
cause two close targets to appear to be one, but the chances of them being detected is much better than the
simpler 2 section filter scheme. Thus we provide the operator with a choice, depending upon the
performance he desires."
"Scanner Filters
The Scanner filter system consists of more than 2 section filters for better ground elimination than other
"turn on and go" machines that almost exclusively use the 2 filter section type of simple filter. But,
Compass has some additional proprietary electronic processing that eliminates the ringing that normally
results from a higher Q filter. Therefore, the Scanner gives better ground elimination while maintaining
good close target definition in the motion mode or Trashout mode. Compass refers to this electronically
modified filter system as the 'Vari-Filter'."
Well, that's all there was and I tried to type it exactly the way the design engineer did, spelling and
punctuation and all.
I might try to simplify it by saying that the Scanner series is basically a 2-filter type of detector in that it has
a quick response and recovery, but the added electronics to make it a "vari-filter" helps to eliminate the
"ring time" of the conventional 4-filter detector, yet the Scanner series handles the ground signal better than
the typical 2-filter type."
- Likes 1
Comment
-
Here is the complete quote:
At this point, let me just quote John Earle, himself, from a write-up he produced for the company and their
distributors that explains the filter topic. Here it is:
"... there are over a dozen filters performing various tasks in the least expensive motion detectors and the
more sophisticated ones with TID have dozens of filters. Your TV, VCR, etc., all have lots of filters just to
handle normal electronic "housekeeping." The ones that have been singled out for sales exploitation are
the ones following the two detectors."
"Most technically oriented people would say that there are two filters in the motion detection processing,
one for the ground balanced signal and one for the discriminating signal. But, the performance of these
filters would be defined in other terms like quality (Q), flatness in the passband, steepness of the sides of
the passband, rejection ratio and on and on in usually boring technical terms."
"Simple filters are composed of resistor and capacitor sections. A filter for a specific task may contain one
or more "filter sections," each containing a single resistor and capacitor. What has been implied in the
exploitation advertising is actually the number of simple filter sections per filter. But that is not the only
way to make filters and the number of filter sections does not necessarily produce a definite overall filter
response because of the way that they can be configured and altered with things like electronic feedback.
Unfortunately, we are stuck with labels so for discussion in the way that is being used, we assume that only
simple filter sections are meant. Even though simple filters of 2 sections are not very good filters and even
4 sections are not very exotic either, as filters go. But whether that have 2 or 4 simple sections does not
alter the character of the detector and we hope to illustrate the basic difference."
"The basic difference in time response between target signals and ground signals can be thought of in
terms of an alternating current frequency. The target signal are higher frequency, typically from 5 to 10
cycles per second (Hz), and the ground, for 'nice and proper' ground might be around 1 to 2 Hz."
"What we want a filter to do is typically reject the low frequency ground signal of 1 or 2 Hz and still pass
the 5 to 10 Hz. target signal. In other words, we want a fairly steep side to the first filter in that it should
pass the desired signal 100% of the time and reject any signal slightly lower in frequency with total
rejection. A 2 filter section filter will not approach this kind of performance. A more sophisticated filter
could give this kind of response but what happens is that another characteristic besides just frequency
response enters the picture for steep sided filters, and that is the ringing characteristic of this kind of filter
to continue pumping out signals after detection has ended. Early versions of motion detectors wanted to
utilize the best and steepest filters (more than 4 filter sections) to make sure they got rid of ground signals.
But, their ringing nature carries the signal on for a period of time that would indicate target presence over
a distance of several feet!"
"An example of a very good filter, with steep sides and exhibiting high Q (remember 'Q' stands for qualityof the filter) is a tuning fork or even a resonating pipe. When struck, these devices ring on for many cycles
as the sound slowly dies away. They don't even need to be stuck, one can simply whistle or sing on exactly
their resonant frequency and after several seconds they will be vibrating so that if the energizing whistle is
stopped, then the tuning fork or pipe can be heard to continue on. This is a basic fact of all filters,
electronic or even mechanical as illustrated."
"Relative to motion detection, the filter composed of just 2 simple RC filter sections will be adequate to
remove moderate "nice and proper" ground signals and being what is called low Q, it will not ring
noticeably so that targets are well defined, similar to our X100 in 'Sharp' mode. The disadvantage is that
severe ground signals, especially if the ground is nasty and has sudden changes in mineral concentrations
(not 'nice and proper'), will get through the filter and add to or subtract from the target signal. The result
will be that sweeping in one direction it may decide it is a good target and totally reject it in the others
direction."
"So, many targets are lost or simply not seen with the simple '2 section' filter use in each of the motion
channels. But, for trashy areas with less mineralization, it is the better choice."
"Adding more filter sections to make a 3 section filter increases the filters ability to get rid of the ground
and it is the preferred characteristic in heavier ground iron areas. But, target definition will not be as
precise because the higher Q and longer ringing of this type o filter will cause a signal trailing that will
cause two close targets to appear to be one, but the chances of them being detected is much better than the
simpler 2 section filter scheme. Thus we provide the operator with a choice, depending upon the
performance he desires."
"Scanner Filters
The Scanner filter system consists of more than 2 section filters for better ground elimination than other
"turn on and go" machines that almost exclusively use the 2 filter section type of simple filter. But,
Compass has some additional proprietary electronic processing that eliminates the ringing that normally
results from a higher Q filter. Therefore, the Scanner gives better ground elimination while maintaining
good close target definition in the motion mode or Trashout mode. Compass refers to this electronically
modified filter system as the 'Vari-Filter'."
Comment
-
Comment
-
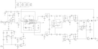
I want to eliminate those offset trimmers. So I drew up a revamped circuit based on the liberty 150 and the challenger schemes.
I think a high precision op amp will be suitable, like the TLC2262,2264 or similar one with very small input offset voltage characteristic.
Any suggestions/ideas on how to eliminate the trimmers??
There are 2 extra switches available, so one switch is used to generate the audio frequency for the audio section and the second is used to pass it through to the audio amplifier as is done in the liberty 150 circuit. Clever.
I left out the pinpoint circuitry.
Comment
-
Here is the Diptrace file. I want to try to make a single layer board for the circuit. I was never any good at manipulating such software for single layer. The power supply and audio amp goes on a smaller board.Attached Files
Comment

Comment