Hi everyone,
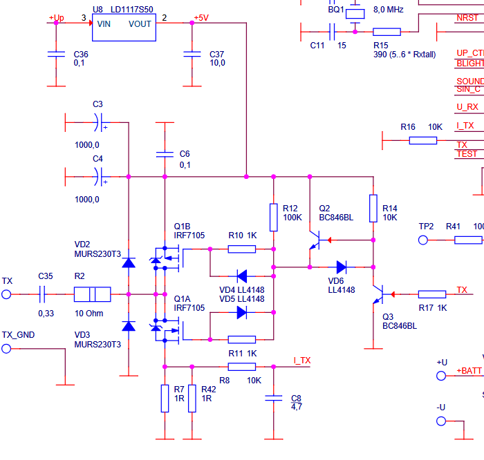
I recently bought a Quasar ARM detector (still waiting for it to be delivered), and I noticed that the schematic is freely available. I was curious why the TX coil driving stage is powered by a 5V source instead of being fed directly from the battery pack. I understand that detection depth doesn’t scale linearly with the voltage across the coil, but if a higher voltage is available, why not use it?
Also, can someone explain the role of Q2, R14, and VD6? They, along with Q3, are part of the MOSFET gate driving stage. From what I can tell, Q3 alone should be enough to pull the gate voltage down, so why the extra components? My guess is that they help with faster gate pull-up, but I’m not entirely sure.
On a different note, I got the detector for €50, which I think is worth it just for the fact that I’ll have a complete metal detector setup to use for my own projects. But is it actually a good detector? Has anyone here used it before? I plan to try it out in a few weeks.
I recently bought a Quasar ARM detector (still waiting for it to be delivered), and I noticed that the schematic is freely available. I was curious why the TX coil driving stage is powered by a 5V source instead of being fed directly from the battery pack. I understand that detection depth doesn’t scale linearly with the voltage across the coil, but if a higher voltage is available, why not use it?
Also, can someone explain the role of Q2, R14, and VD6? They, along with Q3, are part of the MOSFET gate driving stage. From what I can tell, Q3 alone should be enough to pull the gate voltage down, so why the extra components? My guess is that they help with faster gate pull-up, but I’m not entirely sure.
On a different note, I got the detector for €50, which I think is worth it just for the fact that I’ll have a complete metal detector setup to use for my own projects. But is it actually a good detector? Has anyone here used it before? I plan to try it out in a few weeks.





Comment