Hi everyone.
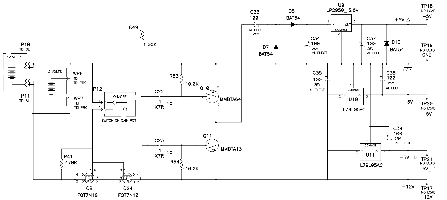
My friend has a problem with his TDI SL. He reversed a battery in his battery pack, and his TDI SL won't start anymore.
We changed the battery and checked that the batteries were properly inserted; I'm getting 12V at the positive terminal. The TDI still won't start. I'm afraid he's fried his TDI. What component or procedure should I use to try and find the problem?
Thanks for your help.

Comment