For those peoples that build the BandidoII from original Carl schematic with original cap. value and a real Tesoro coil!
Any one of you can try this little mod for me? (Or for yourself)
I make this mod on mine and that is sold my Strange DISC variation range!
But ! because i have changed the front-end amplifier,i cannot say that is the answer for the original shematic problem.
So! If you want to try it!?!
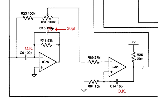
First pic= Original Disc shifter
Secon pic= My mod
If you take a look at the phase shifter from the "Golden umax" and from the "toltec 80" i take the mod from these shematic.
Any one of you can try this little mod for me? (Or for yourself)
I make this mod on mine and that is sold my Strange DISC variation range!
But ! because i have changed the front-end amplifier,i cannot say that is the answer for the original shematic problem.
So! If you want to try it!?!
First pic= Original Disc shifter
Secon pic= My mod
If you take a look at the phase shifter from the "Golden umax" and from the "toltec 80" i take the mod from these shematic.

I obtained approximatively the same patern of discrimination with the 30 pf cap.The only difference with my mod is that i have an extended coin range up to the silver dollar.But all the coin range is a keeper range,so it's not very necessary.
Comment