pcb
Announcement
Collapse
No announcement yet.
Announcement
Collapse
No announcement yet.
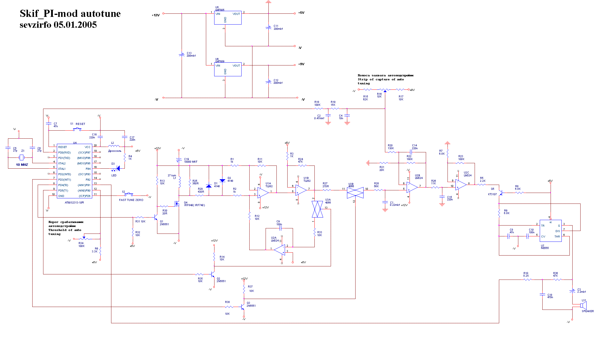
SKIF PI-AUTOtune
Collapse
X
-
-
-
-
Hi OSTEN
The sprint layout file at thislink:
http://sevzirfo.narod.ru/skif_auto.htm
Doesn’t seem the pcb picture that KT315 uploaded here.
Another subject, I sent you massage but without reply.
Comment
-
Hi aft_72005
maybe KT315 have a new revision of board compared with on site
, but on
http://sevzirfo.narod.ru/skif_auto.htm you can find HEX file : http://sevzirfo.narod.ru/skif_auto.rar
I have just send email to you
Comment
-
-
people,
print this screen picture, find links and take up the code and HEX.
http://sevzirfo.narod.ru/skif_auto.htmAttached Files
Comment
-
aft_72005, check this link http://www.treiti.narod.ru/shem/skif_auto_treiti.rar
Unregistered,
thank you
Comment
-
SKIF PI-AUTOtune
Kt315 , Your detector SKif-Autotune is great Too!! Do not misunderstand me , No people burning people here. Sometimes a language barrier effects communications . My point was ,It is true from eastern Europe and Russia are Excellent kits available for metal detectors and nothing in USA except Carls Hammerhead PCB Boards. Maybe soon they will have a Great MD kit over here. Have a nice Day ! Eugene [email protected]
Comment


Comment