TO KT315 , GLAD TO SEE YOUR ALRIGHT AND ON THIS FORUM AGAIN , ITS BEEN A LONG TIME !!!! IS THIS THUNDER III OR THUNDER IV A GOOD DETECTOR ?? HERE IS SOME MORE INFORMATION WHICH I GOT FROM PUBLIC WEB-SITES. AND I POSTED A NEW THREAD HERE BECAUSE RELIC-HAWK IS MUCH DIFFERENT THAN THUNDER III OR THUNDER IV. THANKS AGAIN KT315 FOR POSTING THIS THUNDER AD FROM .RU WEBSITE !!!!...................EUGENE
Announcement
Collapse
No announcement yet.
Announcement
Collapse
No announcement yet.
THUNDER-GROZA
Collapse
X
-
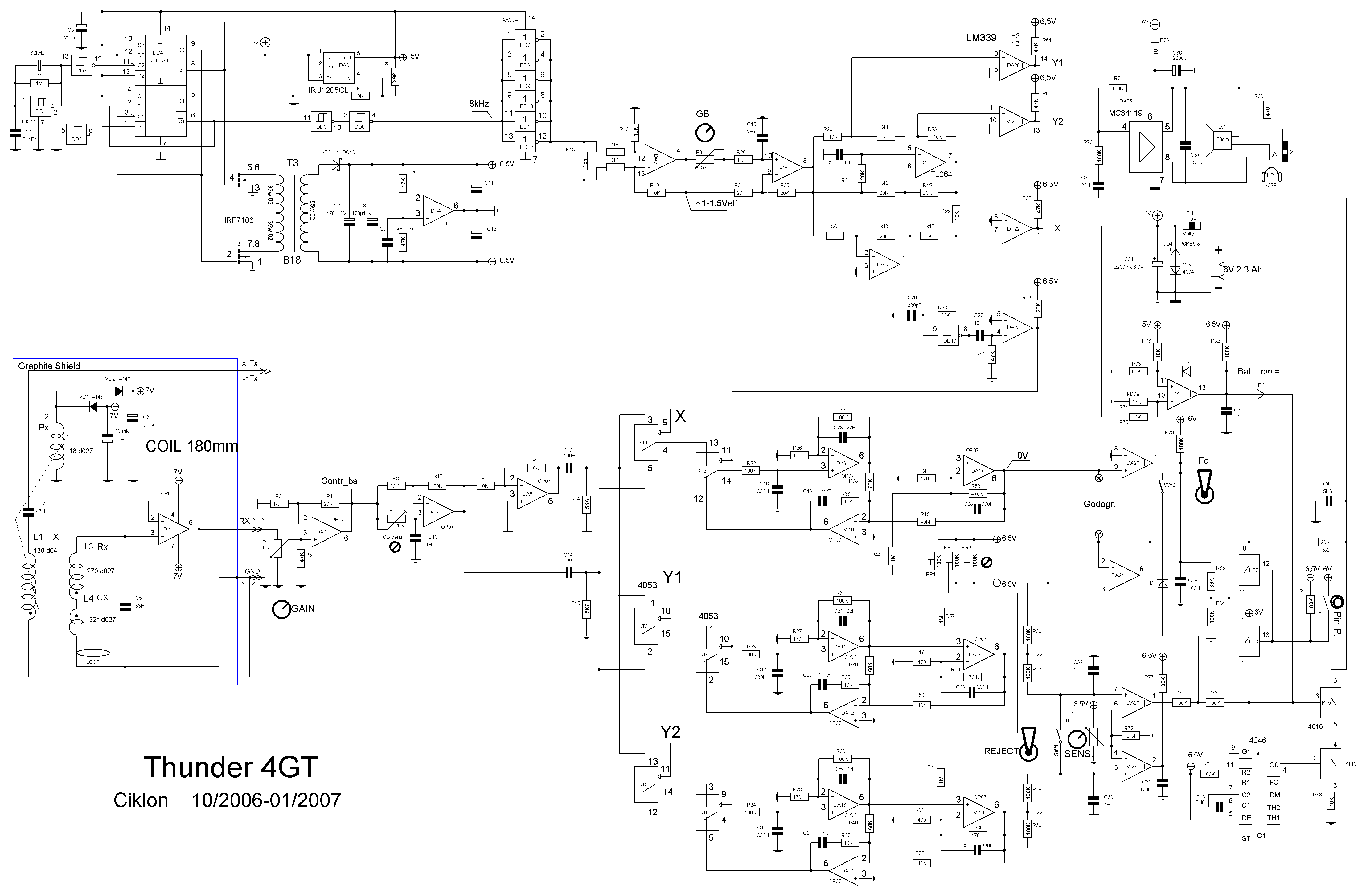
Eugene, glad to see you also. Groza-III PCB with elements of Groza-IV schematic is some clone that we call "UTEKAI's PCB".
-
-
http://www.utekai.info/masterskaja/t.../thunder1.html
is this link clear seen for you? if not I will do screenshoots and share these.
Comment
-
-
there is only SMT PCB. Programming? - it is full analog device. you may be see Godograph LCD at photos, attached to the box. Godograph is some device like to as ID was released in Whites XLT. but this is all another subject, I would like not to say now of.
Comment
-
Eugene, mainly that mean 5 kopeek coin of ex-USSR (modern 5 kopeek is steel one
). it is between 20 and 50 eurocents. or still simply say 'the depth is on the coin of 2,5 centimetres diameter'.
HHAttached Files
Comment

Comment