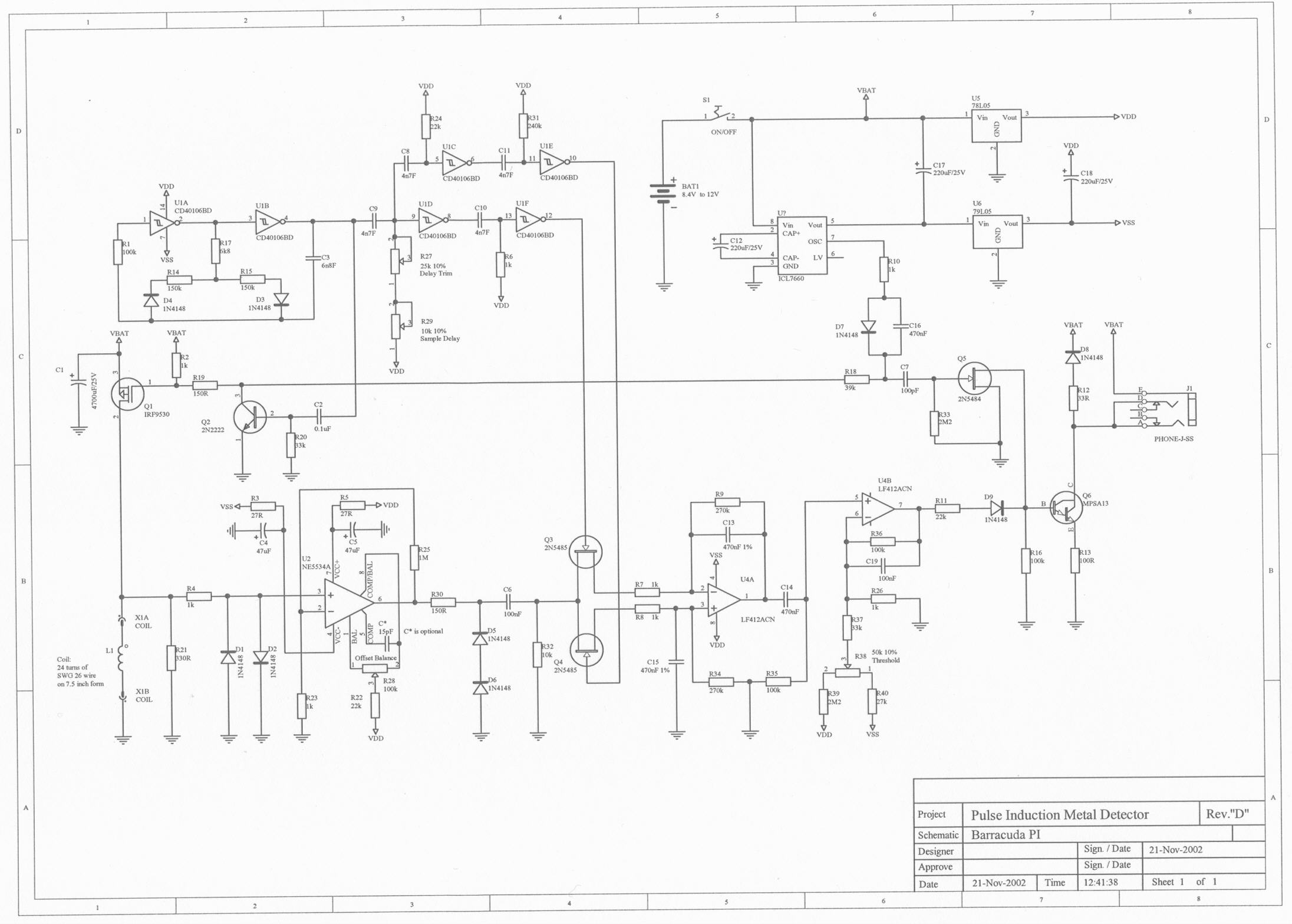
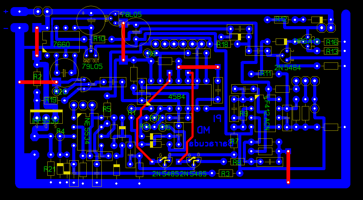
VERY SIMPLE PI METAL DETECTOR
This is probably the Best choice and easiest to build with a lot of Power !!!!!! CD4584 on the PCB board is the CD40106 on the schematic. You can wind a 8,11,or 16 inch search-coil......This information and some more photos of the Barracuda detector will be posted on the "Old Forgotten Metal Detector" thread today or tommorrow........Good Luck with building your P.I............Eugene
This is probably the Best choice and easiest to build with a lot of Power !!!!!! CD4584 on the PCB board is the CD40106 on the schematic. You can wind a 8,11,or 16 inch search-coil......This information and some more photos of the Barracuda detector will be posted on the "Old Forgotten Metal Detector" thread today or tommorrow........Good Luck with building your P.I............Eugene

. It has problem with the sample timing. Me and other guys tried it without results

No big news...

Comment