ANKER S60 at experiment and act
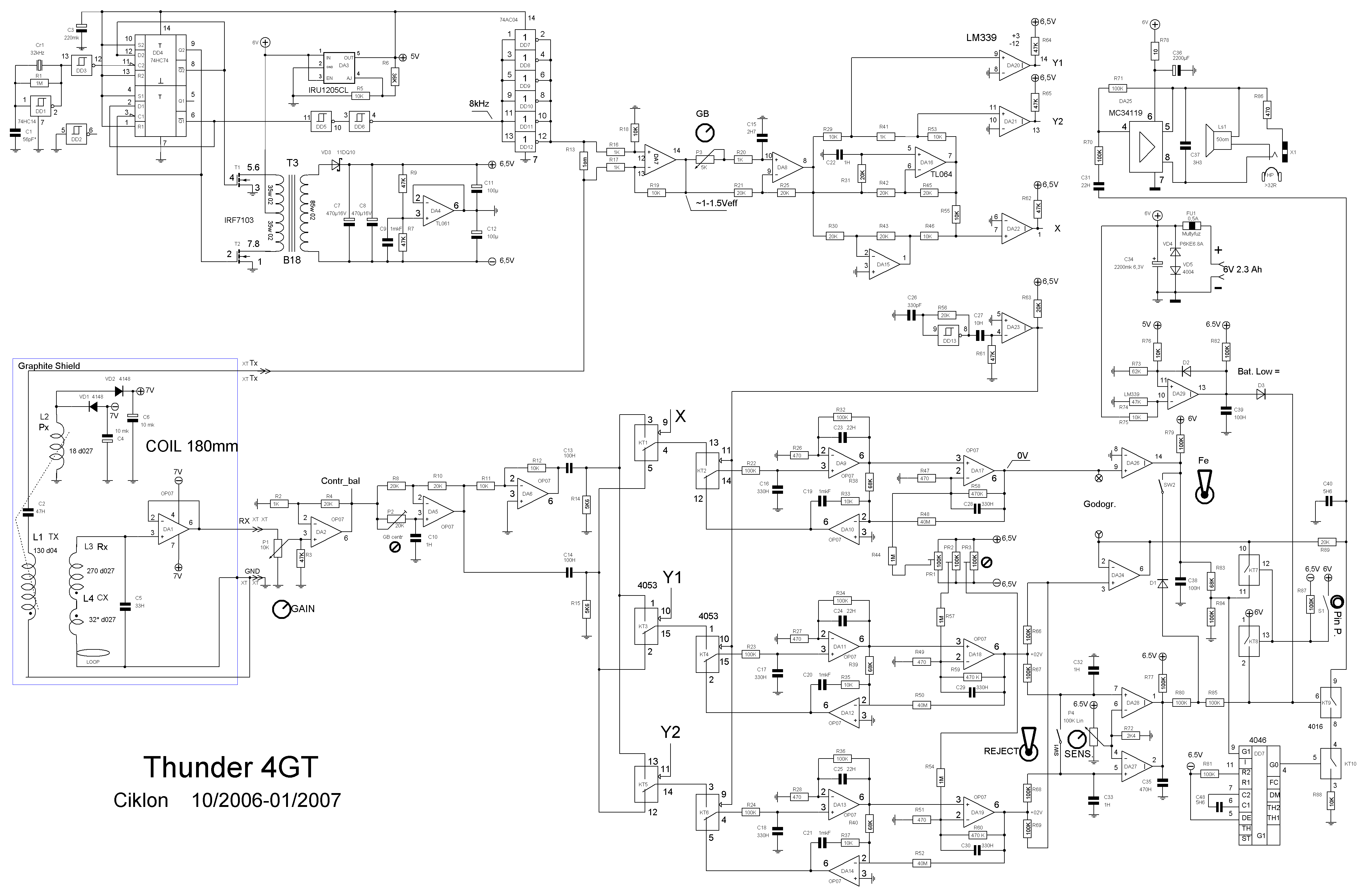
KT315 , On this thunder schematic , I wonder why they designed the thunder like this , 3 - "5 volt regulators" used with the IRF transistors . Maybe it is very stable and will never give false signals ????? I have heard that this detector works very , very Good , but it looks like some of the parts might be hard to get ??? Not common here in U.S.A.!!! I am searching for I.C. substitutes. Is there a sprint-layout file of this detector yet ??????......I never looked close at the schematic till now
...Maybe you have to buy a kit to get the parts??
......Comments are very welcome.......Eugene
KT315 , On this thunder schematic , I wonder why they designed the thunder like this , 3 - "5 volt regulators" used with the IRF transistors . Maybe it is very stable and will never give false signals ????? I have heard that this detector works very , very Good , but it looks like some of the parts might be hard to get ??? Not common here in U.S.A.!!! I am searching for I.C. substitutes. Is there a sprint-layout file of this detector yet ??????......I never looked close at the schematic till now
...Maybe you have to buy a kit to get the parts??
......Comments are very welcome.......Eugene


) and some old coins at 10... 22cm. also some other iron objects but at no special depth.
Comment