I'm trying to build a PI to be used specifically for hunting in the surf, and I'm curious if anyone know of a technical solution for eliminating the wave falsing that is typically experienced while using a PI in the surf?
Announcement
Collapse
No announcement yet.
Announcement
Collapse
No announcement yet.
Eliminating wave falsing with a PI?
Collapse
X
-
It's really a big problem... cause often I see the good stuff is just there...
sometimes can overcome waiting for the right tide... but just at some places where the separation between low and hi tide is enough to be far from waves.
No solution in worse places... apart making a breakwater!
Comment
-
Compensating wave motion
Lets look a bit closer at the problem:Originally posted by hobbes_lives View PostI'm trying to build a PI to be used specifically for hunting in the surf, and I'm curious if anyone know of a technical solution for eliminating the wave falsing that is typically experienced while using a PI in the surf?
The increase of the amount of conducting salt water above the coil, generates a signal.
The wave motion is periodical. Could you do a timing of the period?
Would this be a "Motion" or "Non-Motion" type PI?
The first solution that comes to mind, would be to design a VCO with a center frequency. Meaning a continuous tone that can go up or down in frequency.
With the increase of the water depth above the coil, the tone would go up and with the decrease it would go down. These changes in frequency would be slow, following the period of the waves.
It would be a kind of background noise.
Now, if you have a fast responding detector, a target signal would give a different faster change in frequency that the ear could recognize.
How fast do you move the coil in the water?
Tinkerer
Comment
-
So that is what my Sandshark was doing...
I wondered about that. I kept the pulse delay knob set low for sensitivity (at least I was hoping), and when I got a big sudden wave over the coil i'd hear it "chatter" slightly. I could tell it was the wave as a signal would sound different, it was only annoying though, not distracting.
Comment
-
Solution for wave falsing
hobbes_lives,Originally posted by hobbes_lives View PostI'm trying to build a PI to be used specifically for hunting in the surf, and I'm curious if anyone know of a technical solution for eliminating the wave falsing that is typically experienced while using a PI in the surf?
This is a subject that has intrigued me in the past. I would love to work some on the subject, using the PIC, I think we could find very good solutions.
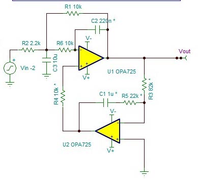
Here is an analog technical solution for reducing the signal created by the waves.
The bandpass filter will attenuate the signal caused by the slow changing water column above the coil.
For small targets it will enhance the signal. It will also reduce general noise.
The precise parameters should be chosen according the sweep speed and coil diameter.
TinkererAttached Files
Comment
-
Wave action isn't periodic, it's random in both frequency and amplitude. Yes, overall it will have an average frequency and average amplitude, but the instantaneous variation is too great to make any practical predictive circuit.
To make matters worse, even though wave action is usually much slower than normal coil sweep speed, when you get the coil in the water you have to slow way down, so now wave action is closer to the speed of a target response. So simple filtering won't work.
What I do is just watch the waves and double/triple sweep when I get wave-induced responses. The other solution is turn up pulse delay and lose smaller gold.
- Carl
Comment
-
Speed of target response
I have not been to a beach for a long long time, don't quite remember how it was. Always preferred the deeper water anyway.Originally posted by Carl-NC View PostWave action isn't periodic, it's random in both frequency and amplitude. Yes, overall it will have an average frequency and average amplitude, but the instantaneous variation is too great to make any practical predictive circuit.
To make matters worse, even though wave action is usually much slower than normal coil sweep speed, when you get the coil in the water you have to slow way down, so now wave action is closer to the speed of a target response. So simple filtering won't work.
What I do is just watch the waves and double/triple sweep when I get wave-induced responses. The other solution is turn up pulse delay and lose smaller gold.
- Carl
But lets look closer at "the speed of a target response". I have been tinkering with a VCO today and this was exactly the problem I found.
the response was too slow.
Now, hobbes_lives talks about building or designing a beach detector. So I think one of the design targets should be a very fast audio response to the target. This should help differentiate the fast target response from the slower wave response.
Wave patterns are periodic, but on a beach there are often so many different reflected wave patterns that cross and coincide that it is not possible to tune in to a specific pattern. So there I agree.
Now to sweep speed. "Non-Motion" detectors are not much in fashion nowadays. However they do offer advantages to the diver and in tight spots between bushes and rocks.
The design problems are DC offset and drift. Very easy to fix with AC coupling, but then the detector is not "Non-Motion" anymore.
Modern opamps are much better now in respect to noise, offset and drift, maybe we should take another look at designing a new "Non-Moton" type PI?
Tinkerer
Comment
-
I can see from the replies that there's no publicly known way to do this currently, aside from increasing the pulse delay, or just waiting for lulls between the waves. (That's what I do now.)
My thoughts were more along the line of adding an additional small RX coil, and associated circuitry, to be used solely for compensation against the change in signal caused by the wave action.
This brings about another question, how to simulate wave action in a shop environment? I don't think my wife would allow me to build a wave pool in the back yard.
Comment
-
Do it electronically... I think you could use a single turn coil near your MD coil... and a circuit that will trigger slow sinusoidal variation in resistance at coil's leads... like a fet will do, voltage controlled resistor.Originally posted by hobbes_lives View PostI can see from the replies that there's no publicly known way to do this currently, aside from increasing the pulse delay, or just waiting for lulls between the waves. (That's what I do now.)
My thoughts were more along the line of adding an additional small RX coil, and associated circuitry, to be used solely for compensation against the change in signal caused by the wave action.
This brings about another question, how to simulate wave action in a shop environment? I don't think my wife would allow me to build a wave pool in the back yard.

That way, you'll modulate the increased conductivity like caused by a wave... but sure you have to tune it just to give right level of "noise" like when you're at the shore.
Also remember to use something strong like e.g. a power mosfet... cause TX coupling will be worse for some small signal fet kind.
Kind regards,
Max
Comment
-
But that's the core problem... water targets don't have a fast response, because you can't swing the coil fast when it's in the water. So target speed, and the speed of waves going over the coil, are about the same.Originally posted by Tinkerer View PostSo I think one of the design targets should be a very fast audio response to the target. This should help differentiate the fast target response from the slower wave response.
- Carl
Comment
-
Wave response
OK, I see.Originally posted by Carl-NC View PostBut that's the core problem... water targets don't have a fast response, because you can't swing the coil fast when it's in the water. So target speed, and the speed of waves going over the coil, are about the same.
- Carl
So let's look at it from the other side.
Non-Motion PI. When it peeps, you stop moving the coil. If it does not stop peeping it is a target.
Tinkerer
Comment

Comment