My firs programing was the pic16f84a and I have some erors during programing
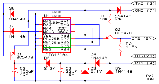
I have made clock with single 7 segmen displey but in programing I have erors, I have JDM programmer and winpic800 software during program j read erors,here is picture with this erors
my next qwestion is how meny times can j erase and program the pic16f84a
Sorry for my bed english
Please help me
best regards too all
I have made clock with single 7 segmen displey but in programing I have erors, I have JDM programmer and winpic800 software during program j read erors,here is picture with this erors
my next qwestion is how meny times can j erase and program the pic16f84a
Sorry for my bed english
Please help me
best regards too all

for answer and J am gona set the sofware
Comment