Hi to all friends,
I find this schematic in the net, without any more description...
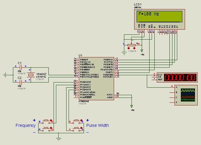
this is a PI metal detector with micro atmega8
Please anybody can study this schematic, tell us did thid MD is good for building... , I waiting for your answer,
with best regards...
[email protected]
I find this schematic in the net, without any more description...
this is a PI metal detector with micro atmega8
Please anybody can study this schematic, tell us did thid MD is good for building... , I waiting for your answer,
with best regards...
[email protected]



Comment