Hi everyone,
I´ve been searching in the forum but i didn´t find this information.
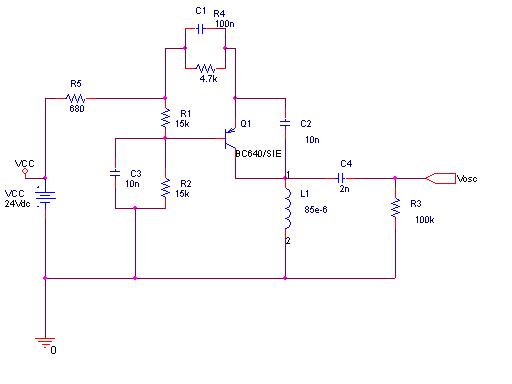
I just built a "VLF like" metal detector that works with a colpitts oscillator. It´s not a thunting model, it´s used to detect large metals in a conveyor belt. It usually works fine, but sometimes it makes a fake detection. I´ve tried so many different coils and there are some coils that works fine. Also, if i change the caps, the metal detector works better or worse.
What i want to know, is what are the best values for everything. I mean, do i have to improve Q?, do i have to get less R?, the problem is the frequency?, maybe some spurious frequencies?.
I used the values on the schematic but i don´t understand why this values and no others. I saw a metal detector like this that uses other cap of 5,6nF in parallel with the 10nF one when a larger coil is used.
Maybe the coil value is wrong in the schematic. I calculated it but i didn´t measure it. It´s a 500x250mm elliptical coil made with 9 turns of 0,9mm copper wire.
Thank you in advance, any help welcome, and sorry for my English, i´m still learning.
I´ve been searching in the forum but i didn´t find this information.
I just built a "VLF like" metal detector that works with a colpitts oscillator. It´s not a thunting model, it´s used to detect large metals in a conveyor belt. It usually works fine, but sometimes it makes a fake detection. I´ve tried so many different coils and there are some coils that works fine. Also, if i change the caps, the metal detector works better or worse.
What i want to know, is what are the best values for everything. I mean, do i have to improve Q?, do i have to get less R?, the problem is the frequency?, maybe some spurious frequencies?.
I used the values on the schematic but i don´t understand why this values and no others. I saw a metal detector like this that uses other cap of 5,6nF in parallel with the 10nF one when a larger coil is used.
Maybe the coil value is wrong in the schematic. I calculated it but i didn´t measure it. It´s a 500x250mm elliptical coil made with 9 turns of 0,9mm copper wire.
Thank you in advance, any help welcome, and sorry for my English, i´m still learning.


Comment