Why are you so aggressive!
I just wanted to learn moodz intentions about the future of his work. I am not the one promising to publish a field trial ready circuit.
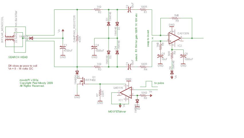
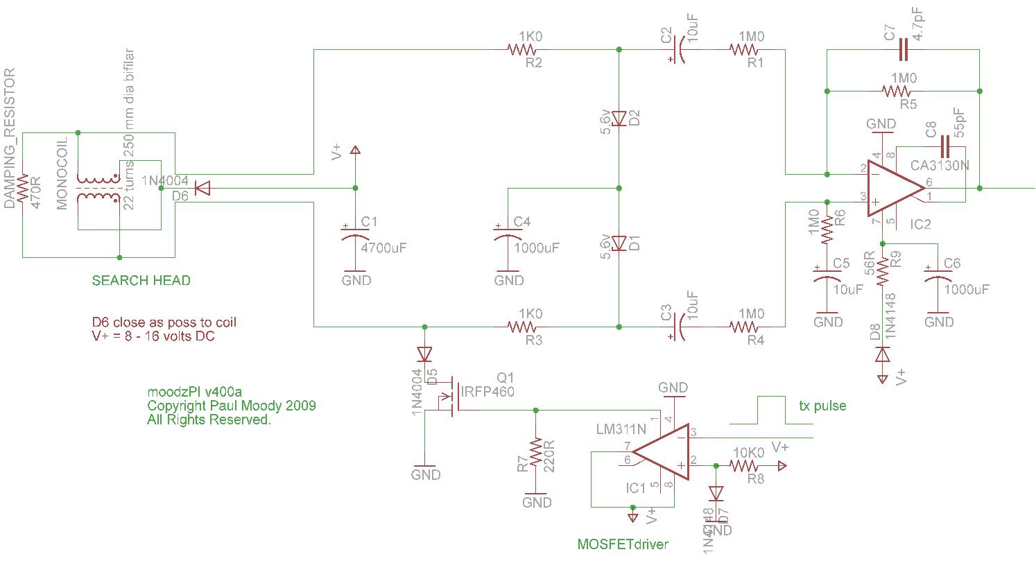
BTW thanks a lot Moodz and Bugwiskers. You shared a lot in this forum.
I just wanted to learn moodz intentions about the future of his work. I am not the one promising to publish a field trial ready circuit.
BTW thanks a lot Moodz and Bugwiskers. You shared a lot in this forum.
Originally posted by Unregistered
View Post

)

Comment