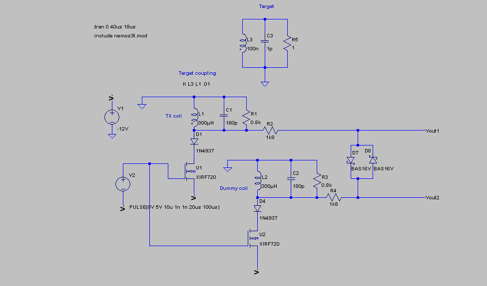
Ok, you want differential PI... here's Differential!
I'm not saying this is a practical circuit, other than it can help drain your batteries twice as fast, but thought it was interesting to investigate anyway. Maybe it's been looked at before.
The basic idea is simple. Duplicate the TX circuit with a dummy coil that is wound small (like an air toroid) to minimize any magnetic field radiation. Try to match the coil parameters to the real TX coil.
Then fire away and take the difference voltage between the two coils.
The purpose is to avoid the IB balanced coil to improve pinpointing and eliminate nulling. Of course matching the coils probably very hard, but we pretend it isn't.
Spice simulation based on very simple circuit of Nick F in message #1 of thread: http://www.geotech1.com/forums/showthread.php?t=15445.
Gentlemen, start your shredders....
Cheers,
-SB
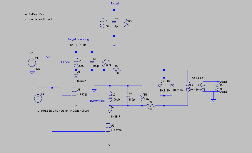
Ok, you need a fast transformer on V1,V2 to get rid of common-mode voltage or some other means...
Ok, bad idea, wish I hadn't brought it up....
I'm not saying this is a practical circuit, other than it can help drain your batteries twice as fast, but thought it was interesting to investigate anyway. Maybe it's been looked at before.
The basic idea is simple. Duplicate the TX circuit with a dummy coil that is wound small (like an air toroid) to minimize any magnetic field radiation. Try to match the coil parameters to the real TX coil.
Then fire away and take the difference voltage between the two coils.
The purpose is to avoid the IB balanced coil to improve pinpointing and eliminate nulling. Of course matching the coils probably very hard, but we pretend it isn't.
Spice simulation based on very simple circuit of Nick F in message #1 of thread: http://www.geotech1.com/forums/showthread.php?t=15445.
Gentlemen, start your shredders....
Cheers,
-SB
Ok, you need a fast transformer on V1,V2 to get rid of common-mode voltage or some other means...
Ok, bad idea, wish I hadn't brought it up....

Comment