Hi All,
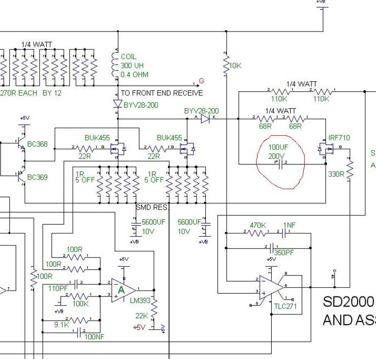
I was checking the diagram for SD2000 and they use a large value capacitor (100uF/200V) connected via a diode to the hot end of the coil.
Does anybody understand the advantages of using this capacitor?
So far. I've seen this capacitor only on Minelab boards.
Regards,
Nicolae
I was checking the diagram for SD2000 and they use a large value capacitor (100uF/200V) connected via a diode to the hot end of the coil.
Does anybody understand the advantages of using this capacitor?
So far. I've seen this capacitor only on Minelab boards.
Regards,
Nicolae

) this gives a clue to the timing of the switch across the back e.m.f clamping capacitor ( thats what BC calls it
)
Comment