HI TO ALL
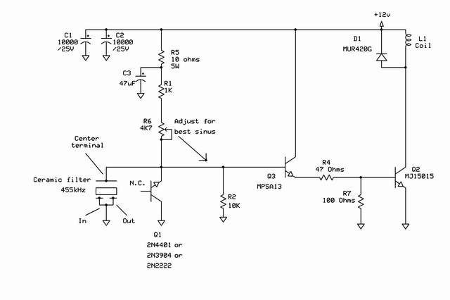
I NEED TO TRANSMITER 455KH SINOS FREQUENCY WHIT HIGHT WATT AND GOOD Amplitude THAT OUT PUT LOOP(COIL) . Like TRANSMITER IN T/R LOCATOR.
PLEASE CAN ANY ONE HELP ME.THIS REQUEST IS IMPORTANCE .
PLEASE HELP ME MY FREINDS
I NEED TO TRANSMITER 455KH SINOS FREQUENCY WHIT HIGHT WATT AND GOOD Amplitude THAT OUT PUT LOOP(COIL) . Like TRANSMITER IN T/R LOCATOR.
PLEASE CAN ANY ONE HELP ME.THIS REQUEST IS IMPORTANCE .
PLEASE HELP ME MY FREINDS

Comment