Announcement

Collapse
No announcement yet.

Announcement

Collapse
No announcement yet.

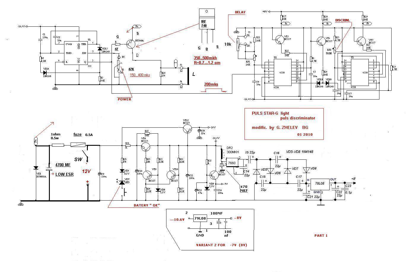
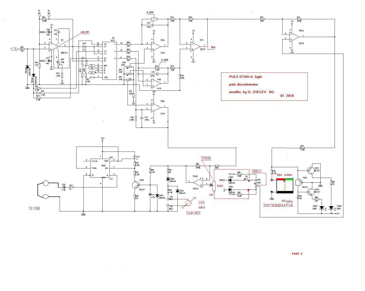
PULS DISCRIMINATOR "PULS STAR-G light"

Collapse
X
 
  • Filter
  • Time
  • Show
Clear All
new posts

  • PULS DISCRIMINATOR "PULS STAR-G light"

    HELLO EVERION ! PULS DISCRIMINATOR?? YES!!!!

    " PULS STAR-G light"
    Attached Files

  • #2
    Hello Georgi I am beginning to PCB.will soon.

    Comment


    • #3
      PS-G light

      OK , mollax.

      Comment


      • #4
        Hi Georgi ,
        CAn you give information about how does this detector discriminates?
        I mean , ferrous or non ferrous or something more? and how it does?what is the difference at signal that are detected by circuit?

        Regards
        Okantex

        Comment


        • #5
          do not see a necessity to start new topic.....
          we say about George's schematic in the link and people is glad that George is ready to continue and to develop his subject at new high level of our PS-G understanding.
          http://www.geotech1.com/forums/showt...highlight=Puls

          regards

          Comment


          • #6
            Originally posted by okantex View Post
            Hi Georgi ,
            CAn you give information about how does this detector discriminates?
            I mean , ferrous or non ferrous or something more? and how it does?what is the difference at signal that are detected by circuit?

            Regards
            Okantex

            As i see there are 2 channels with different delay. If so, it is able to reject metals with high or low conductivity, not ferrous - no ferrous.
            Georgi can tell us more...

            Regards

            Comment


            • #7
              PS-G light

              Hi,first pleas excuse me for my very bad english. Pleas short questions.

              PS-G light TRUE DIAGRAMS !

              The diagrams are not true from bok !
              Attached Files

              Comment


              • #8
                hi georgi.g.zhelev
                I WANT BUILD PULSE STARII
                I NEED TO MANY INFO ABOUT THIS MD
                HOW MACH MAXIMOM DEPTH DETECT FOR GOLD COIN AND LARG TARGET??????

                I NEED TO COIL .PLS GIVE ME NUMBER WIRE AND WINDS?????

                HOW MACH SENSIVITY THIS MD TO GOLD AND CROP???
                BEST WISH
                MESYNA

                Comment


                • #9
                  Originally posted by mesy64 View Post
                  hi georgi.g.zhelev
                  I WANT BUILD PULSE STARII
                  I NEED TO MANY INFO ABOUT THIS MD
                  HOW MACH MAXIMOM DEPTH DETECT FOR GOLD COIN AND LARG TARGET??????

                  I NEED TO COIL .PLS GIVE ME NUMBER WIRE AND WINDS?????

                  HOW MACH SENSIVITY THIS MD TO GOLD AND CROP???
                  BEST WISH
                  MESYNA
                  Hi,MESYNA! SENSIVITY FOR COIL diametr 20sm $1 ( 1 cent USA diam.18 mm) 30..35sm
                  DISCRIM. 25sm test in air. GRUND EFECT= ZERO!! FOR COIL diam.20sm 32t. 2x0.51mm R= 1.2 ohm. induct.=500mkh GOOD LUCK!

                  Comment


                  • #10
                    tank you
                    georgi.g.zhelev
                    i want build 1meter*1meter coil for MD
                    please guide for build 1m*1m
                    tank you
                    best wish

                    Comment


                    • #11
                      PULS STAR-G light

                      PULS STAR-G light
                      Attached Files

                      Comment


                      • #12
                        Originally posted by mesy64 View Post
                        tank you
                        georgi.g.zhelev
                        i want build 1meter*1meter coil for MD
                        please guide for build 1m*1m
                        tank you
                        best wish
                        Hi, Mesyna!

                        COIL 1m X 1m : turns 12 , PVC izol. 2,5mm* (S)

                        Comment


                        • #13
                          tank you DEAR
                          georgi.g.zhelev
                          MANY question:
                          this pulse star bg is diffrent with Pulse star II????
                          How IS SENSIVITY TO GOLD AND Copper????
                          HOW MUCH DEPTH DETECT FOR LARG TARGET EXAMPEL 50CM*50CM WHIT 1METER*1METER COIL?????
                          PLEASE GIVE ME PCB LAYOUT FOR PULSE STAR BG-LIGHT
                          BEST WISH
                          MESYNA

                          Comment


                          • #14
                            Hi Georgi,

                            excellent work. Thank you.

                            Some data (part value) on schematic are unclear. Can you post schematic in better resolution or maybe part list?

                            Wish you succes and enjoy in your work.

                            Comment


                            • #15
                              PS-G light

                              Originally posted by Geo View Post
                              As i see there are 2 channels with different delay. If so, it is able to reject metals with high or low conductivity, not ferrous - no ferrous.
                              Georgi can tell us more...

                              Regards
                              Tank wm6, hi Geo.
                              DISCRIMINATOR:Yes , evrithing is very simple,2channels diferent delay(ferros ,n-ferros) >2 switchs > 2 integrators > diferential amplifer > indikator ( ferros n.ferros )

                              Comment

                              Working...
                              X